Warning:
JavaScript is turned OFF. None of the links on this page will work until it is reactivated.
If you need help turning JavaScript On, click here.
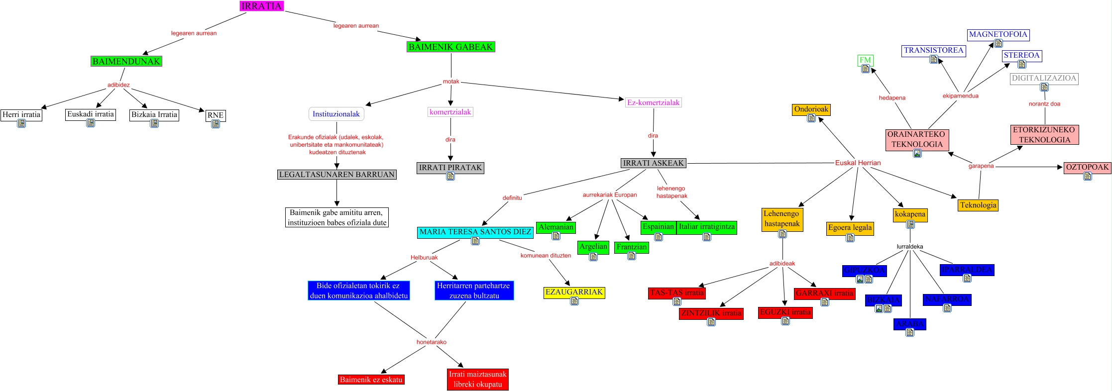
This Concept Map, created with IHMC CmapTools, has information related to: IRRATI-LIBREAK, IPARRALDEA lurraldeka kokapena, Herritarren partehartze zuzena bultzatu honetarako Irrati maiztasunak libreki okupatu, Lehenengo hastapenak adibideak TAS-TAS irratia, BAIMENDUNAK adibidez Bizkaia Irratia, Teknologia garapena OZTOPOAK, Lehenengo hastapenak adibideak EGUZKI irratia, MARIA TERESA SANTOS DIEZ Helburuak Herritarren partehartze zuzena bultzatu, ORAINARTEKO TEKNOLOGIA ekipamendua MAGNETOFOIA, Teknologia garapena ORAINARTEKO TEKNOLOGIA, IRRATI ASKEAK Euskal Herrian Teknologia, IRRATI ASKEAK aurrekariak Europan Frantzian, Instituzionalak Erakunde ofizialak (udalek, eskolak, unibertsitate eta mankomunitateak) kudeatzen dituztenak LEGALTASUNAREN BARRUAN, IRRATI ASKEAK aurrekariak Europan Argelian, GIPUZKOA lurraldeka kokapena, Lehenengo hastapenak adibideak ZINTZILIK irratia, IRRATI ASKEAK aurrekariak Europan Espainian, BAIMENIK GABEAK motak Instituzionalak, BAIMENDUNAK adibidez Euskadi irratia, IRRATIA legearen aurrean BAIMENIK GABEAK, ORAINARTEKO TEKNOLOGIA hedapena FM