Warning:
JavaScript is turned OFF. None of the links on this page will work until it is reactivated.
If you need help turning JavaScript On, click here.
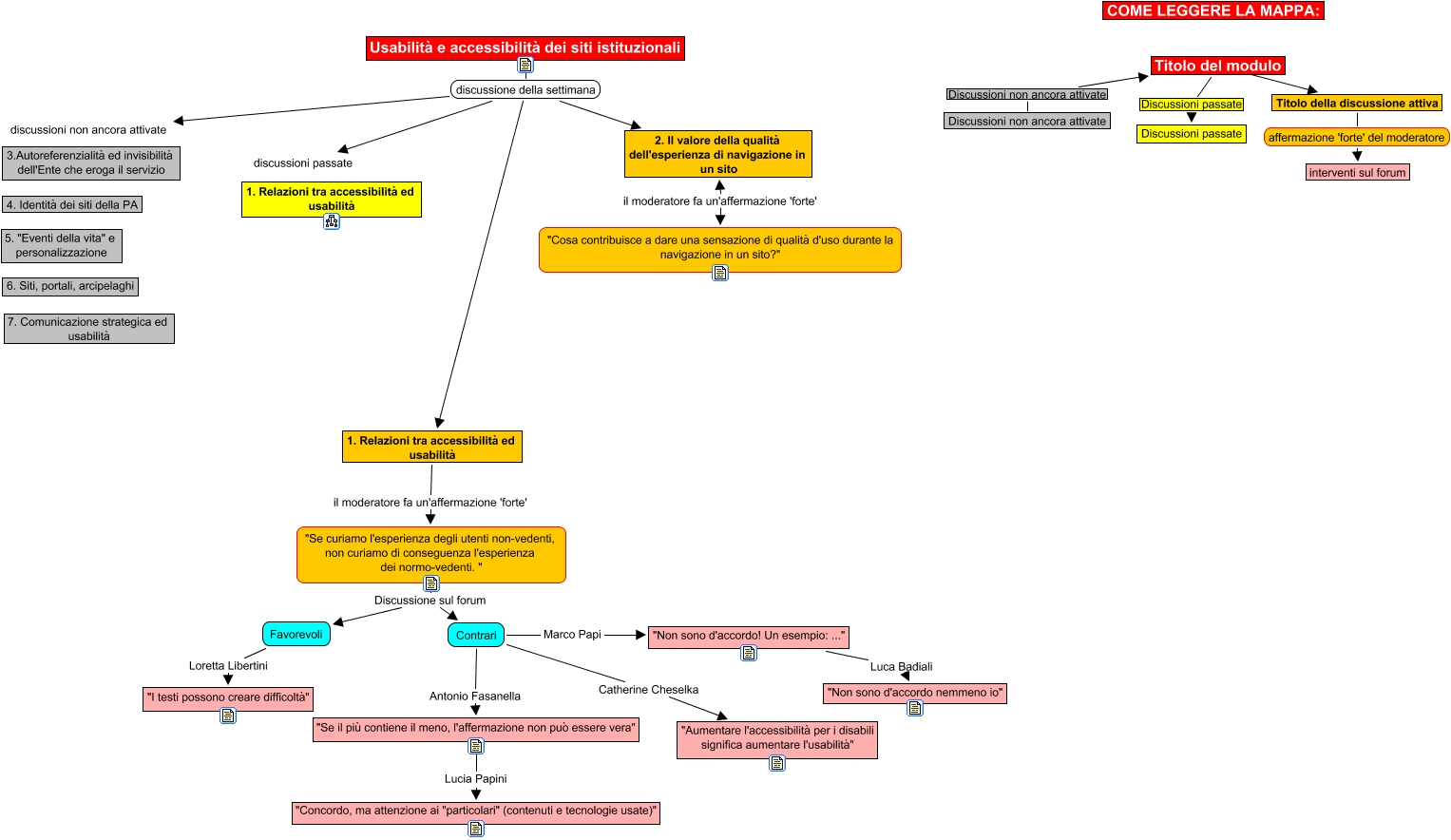
This Concept Map, created with IHMC CmapTools, has information related to: usability, Contrari Catherine Cheselka "Aumentare l'accessibilità per i disabili significa aumentare l'usabilità", Contrari Antonio Fasanella "Se il più contiene il meno, l'affermazione non può essere vera", Titolo del modulo Discussioni passate Discussioni passate, Titolo della discussione attiva affermazione 'forte' del moderatore interventi sul forum, "Non sono d'accordo! Un esempio: ..." Luca Badiali "Non sono d'accordo nemmeno io", Contrari Marco Papi "Non sono d'accordo! Un esempio: ...", "Se il più contiene il meno, l'affermazione non può essere vera" Lucia Papini "Concordo, ma attenzione ai "particolari" (contenuti e tecnologie usate)", "Se curiamo l'esperienza degli utenti non-vedenti, non curiamo di conseguenza l'esperienza dei normo-vedenti. " Discussione sul forum Favorevoli, Usabilità e accessibilità dei siti istituzionali discussione della settimana discussioni non ancora attivate, Discussioni non ancora attivate Discussioni non ancora attivate Titolo del modulo, 1. Relazioni tra accessibilità ed usabilità il moderatore fa un'affermazione 'forte' "Se curiamo l'esperienza degli utenti non-vedenti, non curiamo di conseguenza l'esperienza dei normo-vedenti. ", "Se curiamo l'esperienza degli utenti non-vedenti, non curiamo di conseguenza l'esperienza dei normo-vedenti. " Discussione sul forum Contrari, Favorevoli Loretta Libertini "I testi possono creare difficoltà", Titolo del modulo ???? Titolo della discussione attiva, Usabilità e accessibilità dei siti istituzionali discussione della settimana 2. Il valore della qualità dell'esperienza di navigazione in un sito, Usabilità e accessibilità dei siti istituzionali discussione della settimana discussioni passate, Usabilità e accessibilità dei siti istituzionali discussione della settimana 1. Relazioni tra accessibilità ed usabilità