Warning:
JavaScript is turned OFF. None of the links on this page will work until it is reactivated.
If you need help turning JavaScript On, click here.
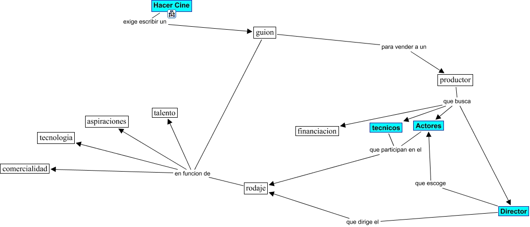
This Concept Map, created with IHMC CmapTools, has information related to: Cine, guion en funcion de tecnologia, guion en funcion de aspiraciones, Hacer Cine exige escribir un guion, Director que dirige el rodaje, Actores que participan en el rodaje, productor que busca tecnicos, Director que escoge Actores, rodaje en funcion de talento, guion en funcion de talento, productor que busca financiacion, guion para vender a un productor, rodaje en funcion de aspiraciones, rodaje en funcion de comercialidad, productor que busca Director, tecnicos que participan en el rodaje, guion en funcion de comercialidad, rodaje en funcion de tecnologia, productor que busca Actores