Warning:
JavaScript is turned OFF. None of the links on this page will work until it is reactivated.
If you need help turning JavaScript On, click here.
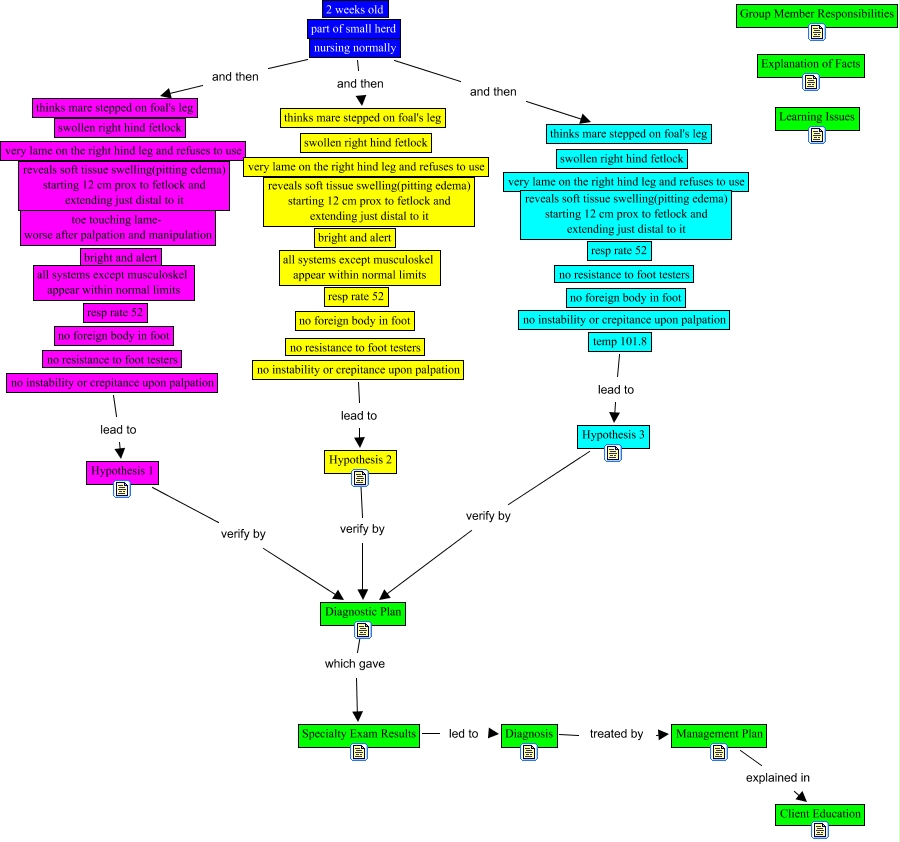
This Concept Map, created with IHMC CmapTools, has information related to: Case03_Group13, Diagnosis treated by Management Plan, Diagnostic Plan which gave Specialty Exam Results, temp 101.8 lead to Hypothesis 3, Management Plan explained in Client Education, nursing normally and then thinks mare stepped on foal's leg, Specialty Exam Results led to Diagnosis, no instability or crepitance upon palpation lead to Hypothesis 1, Hypothesis 1 verify by Diagnostic Plan, nursing normally and then thinks mare stepped on foal's leg, nursing normally and then thinks mare stepped on foal's leg, no instability or crepitance upon palpation lead to Hypothesis 2, Hypothesis 2 verify by Diagnostic Plan, Hypothesis 3 verify by Diagnostic Plan