Warning:
JavaScript is turned OFF. None of the links on this page will work until it is reactivated.
If you need help turning JavaScript On, click here.
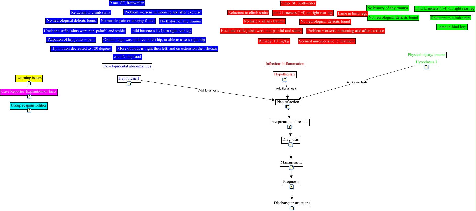
This Concept Map, created with IHMC CmapTools, has information related to: Case01_Group07, Hypothesis 2 Additional tests Plan of action, Hypothesis 1 Additional tests Plan of action, Diagnosis Management, Prognosis Discharge instructions, interpretation of results Diagnosis, Management Prognosis, Hypothesis 3 Additional tests Plan of action, Plan of action interpretation of results