Warning:
JavaScript is turned OFF. None of the links on this page will work until it is reactivated.
If you need help turning JavaScript On, click here.
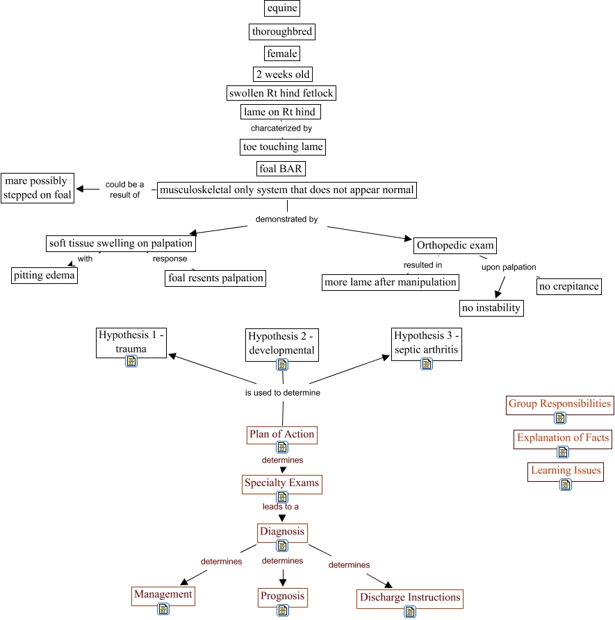
This Concept Map, created with IHMC CmapTools, has information related to: Case03_Group03, Orthopedic exam resulted in more lame after manipulation, Plan of Action determines Specialty Exams, Plan of Action is used to determine Hypothesis 2 - developmental, musculoskeletal only system that does not appear normal could be a result of mare possibly stepped on foal, musculoskeletal only system that does not appear normal demonstrated by Orthopedic exam, Plan of Action is used to determine Hypothesis 1 - trauma, Diagnosis determines Prognosis, Orthopedic exam upon palpation no crepitance, musculoskeletal only system that does not appear normal demonstrated by soft tissue swelling on palpation, Specialty Exams leads to a Diagnosis, soft tissue swelling on palpation with pitting edema, lame on Rt hind charcaterized by toe touching lame, Diagnosis determines Management, Plan of Action is used to determine Hypothesis 3 - septic arthritis, Diagnosis determines Discharge Instructions, Orthopedic exam upon palpation no instability, soft tissue swelling on palpation response foal resents palpation