Warning:
JavaScript is turned OFF. None of the links on this page will work until it is reactivated.
If you need help turning JavaScript On, click here.
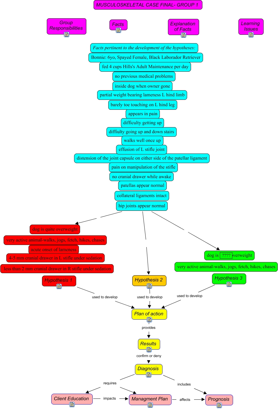
This Concept Map, created with IHMC CmapTools, has information related to: CaseFinal_Group01, Diagnosis requires Managment Plan, hip joints appear normal Hypothesis 2, Managment Plan affects Prognosis, Hypothesis 2 used to develop Plan of action, hip joints appear normal dog is quite overweight, Diagnosis requires Client Education, Hypothesis 1 used to develop Plan of action, hip joints appear normal dog is quite overweight, Results confirm or deny Diagnosis, Plan of action provides Results, Client Education impacts Managment Plan, Diagnosis includes Prognosis, Hypothesis 3 used to develop Plan of action