Warning:
JavaScript is turned OFF. None of the links on this page will work until it is reactivated.
If you need help turning JavaScript On, click here.
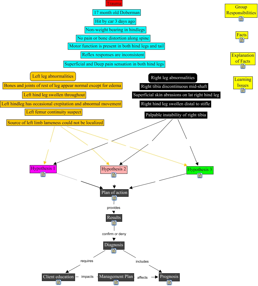
This Concept Map, created with IHMC CmapTools, has information related to: Case04_Group01, Palpable instability of right tibia Hypothesis 3, Management Plan affects Prognosis, Hypothesis 2 Plan of action, Diagnosis includes Prognosis, Palpable instability of right tibia Hypothesis 1, Plan of action provides Results, Source of left limb lameness could not be localized Hypothesis 2, Hypothesis 3 Plan of action, Results confirm or deny Diagnosis, Palpable instability of right tibia Hypothesis 2, Client education impacts Management Plan, Hypothesis 1 Plan of action, Diagnosis requires Client education, Source of left limb lameness could not be localized Hypothesis 3, Hypothesis 1 Plan of action, Source of left limb lameness could not be localized Hypothesis 1