Warning:
JavaScript is turned OFF. None of the links on this page will work until it is reactivated.
If you need help turning JavaScript On, click here.
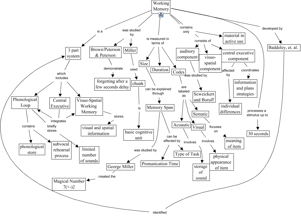
This Concept Map, created with IHMC CmapTools, has information related to: Memory - Working Memory, Phonological Loop contains subvocal rehearsal process, George Miller created the Magical Number 7(+-)2, Working Memory consists of central executive component, Working Memory was studied by Miller, Phonological Loop briefly stores limited number of sounds, Brown/Peterson & Peterson demonstrate forgetting after a few seconds delay, Phonological Loop contains phonological store, Sematic focuses on meaning of item, Working Memory is measured in terms of Size, Codes are labeled as Acoustic, Working Memory is measured in terms of Codes, Memory Span was studied by George Miller, 3 part system which includes Central Executive, Size can be explained through Memory Span, Acoustic involves storage of sound, Memory Span can be affected by Pronunication Time, Central Executive integrates Visuo-Spatial Working Memory, auditory component was studied by Scweickert and Boruff, Working Memory consists of auditory component, Working Memory is a 3 part system