Warning:
JavaScript is turned OFF. None of the links on this page will work until it is reactivated.
If you need help turning JavaScript On, click here.
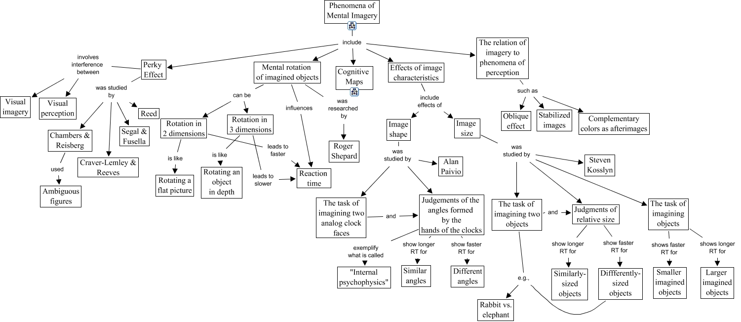
This Concept Map, created with IHMC CmapTools, has information related to: Imagery - Phenomena, Perky Effect was studied by Chambers & Reisberg, Judgements of the angles formed by the hands of the clocks show longer RT for Similar angles, Diffferently- sized objects e.g., Rabbit vs. elephant, Image shape was studied by Judgements of the angles formed by the hands of the clocks, Perky Effect was studied by Segal & Fusella, Phenomena of Mental Imagery include Perky Effect, Image shape was studied by The task of imagining two analog clock faces, The task of imagining two analog clock faces and Judgements of the angles formed by the hands of the clocks, Perky Effect was studied by Reed, Image size was studied by The task of imagining objects, Mental rotation of imagined objects can be Rotation in 2 dimensions, Phenomena of Mental Imagery include Cognitive Maps, Effects of image characteristics include effects of Image shape, Judgements of the angles formed by the hands of the clocks exemplify what is called "Internal psychophysics", The relation of imagery to phenomena of perception such as Complementary colors as afterimages, Perky Effect involves interference between Visual perception, Effects of image characteristics include effects of Image size, The relation of imagery to phenomena of perception such as Stabilized images, Rotation in 2 dimensions is like Rotating a flat picture, The relation of imagery to phenomena of perception such as Oblique effect