Warning:
JavaScript is turned OFF. None of the links on this page will work until it is reactivated.
If you need help turning JavaScript On, click here.
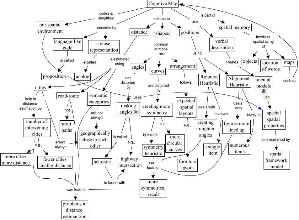
This Concept Map, created with IHMC CmapTools, has information related to: Imagery - Cognitive Maps Version 3, making angles 90 is called heuristic, angles are distorted by making angles 90, shapes common in maps are curves, special spatial properties are explained by spatial framework model, shapes common in maps are arrangement, figures more lined up can lead to more symmetrical recall, number of intervening cities e.g., more cities more distance, heuristic is found with highway intersection, our spatial environment uses special spatial properties, distance is estimated using semantic categories, distance is estimated using road-route, Cogntive Map encodes by language-like code, expected spatial layouts e.g., furniture layout, Cogntive Map relates to positions, positions using Alignment Heuristic, Cogntive Map is part of spatial memory, creating more symmetry e.g., more circular curves, Cogntive Map use verbal description, cities aren't always geographically close to each other, spatial memory involves spatial array of location of words