Warning:
JavaScript is turned OFF. None of the links on this page will work until it is reactivated.
If you need help turning JavaScript On, click here.
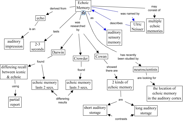
This Concept Map, created with IHMC CmapTools, has information related to: Memory - Echoic Memory, Darwin found differeing recall between iconic & echoic, Crowder found echoic memory lasts 3 secs., neuroscientists are looking for the location of echoic memory in the auditory cortex, long auditory storage contrasts short auditory storage, Cowan showed there are 2 kinds of echoic memory, echo is an auditory impression, Ulric Neisser describes Echoic Memory, 2 kinds of echoic memory are short auditory storage, Echoic Memory derived from echo, echoic memory lasts 2 secs. differering results echoic memory lasts 3 secs., Echoic Memory was researched by Darwin, Echoic Memory was researched by Crowder, Echoic Memory lasts 2-3 seconds, Echoic Memory has recently been studied by neuroscientists, Darwin found echoic memory lasts 2 secs., Echoic Memory as auditory sensory memory, Echoic Memory may consist of multiple echoic memories, Echoic Memory was named by Ulric Neisser, differeing recall between iconic & echoic using partial report, 2 kinds of echoic memory are long auditory storage