Warning:
JavaScript is turned OFF. None of the links on this page will work until it is reactivated.
If you need help turning JavaScript On, click here.
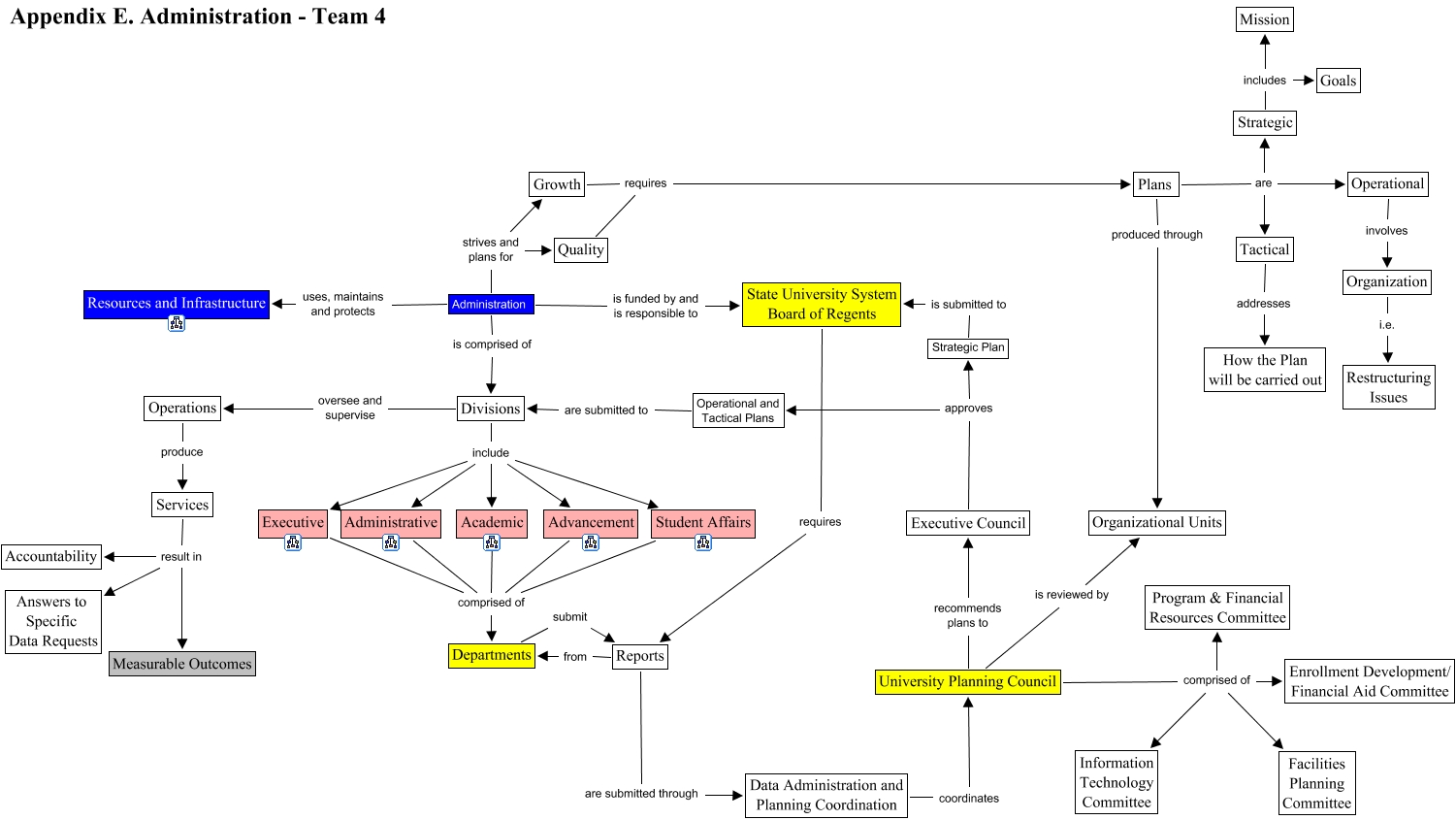
Cette carte conceptuelle, cree avec IHMC CmapTools, contient des informations liees a : Administration Ov, Administration strives and plans for Growth, Strategic Plan is submitted to State University System Board of Regents, Executive Council approves Operational and Tactical Plans, Executive Council approves Strategic Plan, University Planning Council comprised of Program & Financial Resources Committee, Advancement comprised of Departments, Administrative comprised of Departments, Administration uses, maintains and protects Resources and Infrastructure, Services result in Measurable Outcomes, Departments submit Reports, Strategic includes Goals, Services result in Answers to Specific Data Requests, Data Administration and Planning Coordination coordinates University Planning Council, Organization i.e. Restructuring Issues, Plans are Strategic, Plans are Tactical, Administration is funded by and is responsible to State University System Board of Regents, Divisions include Executive, University Planning Council recommends plans to Executive Council, Divisions include Academic