Warning:
JavaScript is turned OFF. None of the links on this page will work until it is reactivated.
If you need help turning JavaScript On, click here.
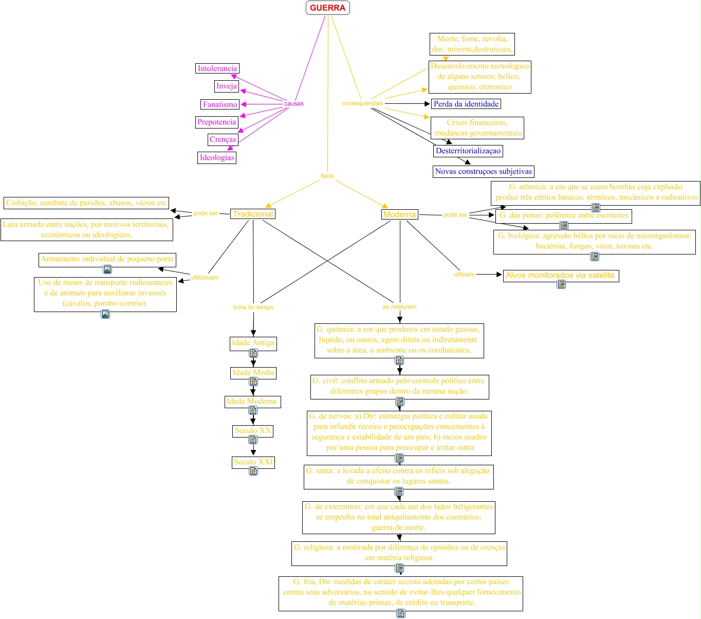
This Concept Map, created with IHMC CmapTools, has information related to: GuerraIII, Moderna se misturam G. química: a em que produtos em estado gasoso, líquido, ou outros, agem direta ou indiretamente sobre a área, o ambiente ou os combatentes., Tradicional utilizavam Uso de meios de transporte rudimentares e de animais para auxiliaras invasoes (cavalos, pombo-correio), GUERRA causas Fanatismo, Moderna se misturam G. de extermínio: em que cada um dos lados beligerantes se empenha no total aniquilamento dos contrários; guerra de morte., Moderna linha do tempo Seculo XXI, GUERRA consequencias Morte, fome, revolta, dor, miseria,destruicoes,, GUERRA causas Crenças, GUERRA consequencias Desterritorializaçao, Tradicional se misturam G. fria, Dir: medidas de caráter secreto adotadas por certos países contra seus adversários, no sentido de evitar-lhes qualquer fornecimento de matérias-primas, de crédito ou transporte., GUERRA consequencias Perda da identidade, Tradicional pode ser Luta armada entre nações, por motivos territoriais, econômicos ou ideológicos., Moderna se misturam G. fria, Dir: medidas de caráter secreto adotadas por certos países contra seus adversários, no sentido de evitar-lhes qualquer fornecimento de matérias-primas, de crédito ou transporte., Tradicional linha do tempo Idade Moderna, GUERRA tipos Moderna, Tradicional se misturam G. santa: a levada a efeito contra os infiéis sob alegação de conquistar os lugares santos., Tradicional linha do tempo Idade Antiga, Tradicional linha do tempo Idade Media, Moderna se misturam G. de nervos: a) Dir: estratégia política e militar usada para infundir receios e preocupações concernentes à segurança e estabilidade de um país; b) meios usados por uma pessoa para preocupar e irritar outra, Moderna linha do tempo Idade Media, Moderna linha do tempo Idade Moderna