Warning:
JavaScript is turned OFF. None of the links on this page will work until it is reactivated.
If you need help turning JavaScript On, click here.
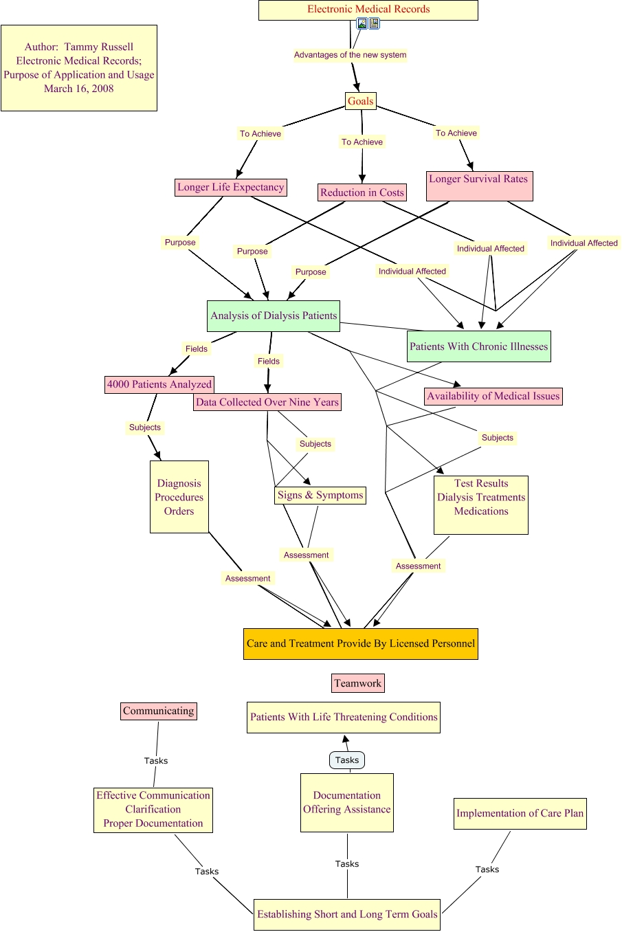
This Concept Map, created with IHMC CmapTools, has information related to: Osteotomy Plate, Analysis of Dialysis Patients Fields Availability of Medical Issues, Reduction in Costs Purpose Analysis of Dialysis Patients, 4000 Patients Analyzed Subjects Diagnosis Procedures Orders, Longer Life Expectancy Individual Affected Patients With Chronic Illnesses, Goals To Achieve Longer Survival Rates, Electronic Medical Records Advantages of the new system Goals, Longer Survival Rates Individual Affected Patients With Chronic Illnesses, Longer Life Expectancy Purpose Analysis of Dialysis Patients, Effective Communication Clarification Proper Documentation Tasks Establishing Short and Long Term Goals, Availability of Medical Issues Subjects Test Results Dialysis Treatments Medications, Analysis of Dialysis Patients Fields Data Collected Over Nine Years, Test Results Dialysis Treatments Medications Assessment Care and Treatment Provide By Licensed Personnel, Effective Communication Clarification Proper Documentation Tasks Establishing Short and Long Term Goals, Data Collected Over Nine Years Subjects Signs & Symptoms, Analysis of Dialysis Patients Fields 4000 Patients Analyzed, Documentation Offering Assistance Tasks Establishing Short and Long Term Goals, Goals To Achieve Longer Life Expectancy, Documentation Offering Assistance Tasks Establishing Short and Long Term Goals, Communicating Tasks Effective Communication Clarification Proper Documentation, Goals To Achieve Reduction in Costs