Warning:
JavaScript is turned OFF. None of the links on this page will work until it is reactivated.
If you need help turning JavaScript On, click here.
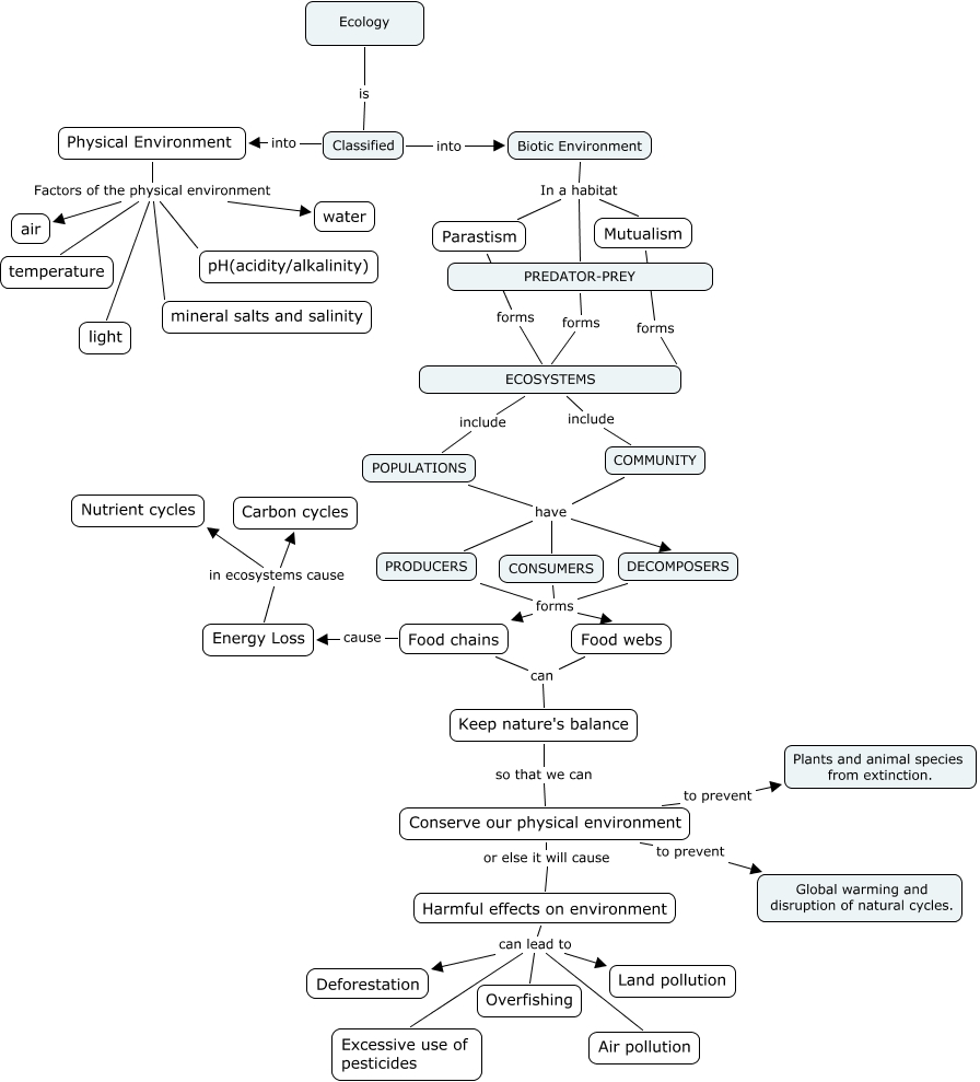
此概念图以 IHMC CmapTools 创建, 内含信息有关于: 1C_Si Yuan Yuan(14)_Ecology_1, Food chains can Keep nature's balance, Energy Loss in ecosystems cause Carbon cycles, Classified into Biotic Environment, Biotic Environment In a habitat Mutualism, Biotic Environment In a habitat PREDATOR-PREY, PRODUCERS forms Food webs, COMMUNITY have DECOMPOSERS, POPULATIONS have CONSUMERS, DECOMPOSERS forms Food chains, Harmful effects on environment can lead to Land pollution, Harmful effects on environment can lead to Deforestation, Physical Environment Factors of the physical environment water, POPULATIONS have DECOMPOSERS, PRODUCERS forms Food chains, Classified into Physical Environment, DECOMPOSERS forms Food webs, Physical Environment Factors of the physical environment air, ECOSYSTEMS include COMMUNITY, Parastism forms ECOSYSTEMS, Conserve our physical environment to prevent Global warming and disruption of natural cycles.