WARNING:
JavaScript is turned OFF. None of the links on this concept map will
work until it is reactivated.
If you need help turning JavaScript On, click here.
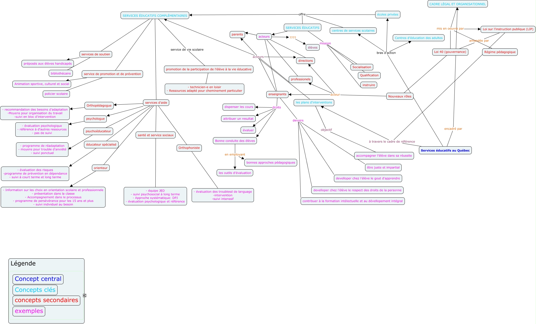
Cette carte de concepts créée avec IHMC CmapTools traite de: Copie de équipe 5, santé et service sociaux - équipe JED - suivi psychosocial à long terme - Approche systématique: DPJ - évaluation psychologique et référence, acteurs professionels, promotion de la participation de l'élève à la vie éducative - technicien-e en loisir - Ressources adapté pour cheminement particulier, enseignants droits attribuer un resultat, Services éducatifs au Québec encadré par CADRE LÉGAL ET ORGANISATIONNEL, Services éducatifs au Québec bras d'action écoles privées, Orthophoniste - évaluation des troublesd de language -intervention -suivi intenssif, enseignants devoirs contribuer à la formation intélectuelle et au dévellopement intégral, les plans d'interventions acteurs enseignants, les plans d'interventions acteurs parents, Nouveaux rôles acteur enseignants, orienteur - Information sur les choix en orientation scolaire et professionnele - présentation dans la classe - Accompagnement dans le processus - programme de persévérance pour les 15 ans et plus - suivi individuel au besoin, centres de services scolaires offre SERVICES ÉDUCATIFS, services de soutien bibliothécaire, Bonne conduite des élèves en employant les outils d'évaluation, psychoéducateur - programme de réadaptation - moyens pour trouble d'anxiété - suivi ponctuel, Orthopédagogue - recommandation des besoins d'adaptation -Moyens pour organisation du travail -suivi en bloc d'intervention, services d'aide psychoéducateur, SERVICES ÉDUCATIFS mission instruire, Loi 40 (gouvernance) Nouveaux rôles