WARNING:
JavaScript is turned OFF. None of the links on this concept map will
work until it is reactivated.
If you need help turning JavaScript On, click here.
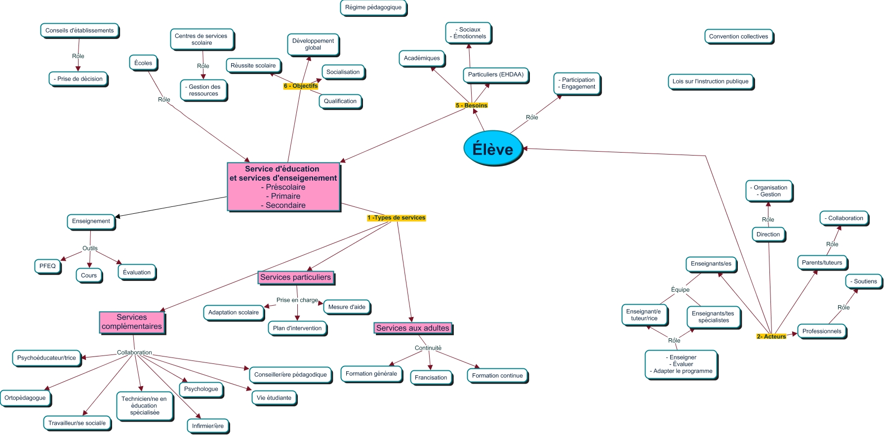
Cette carte de concepts créée avec IHMC CmapTools traite de: Copie - Carte conceptuelle des services éducatifs dans le milieu scolaire, Services aux adultes Continuité Francisation, Service d'éducation et services d'enseigenement - Préscolaire - Primaire - Secondaire 6 - Objectifs Socialisation, Services particuliers Prise en charge Mesure d'aide, Direction 2- Acteurs Élève, Enseignement Outils Cours, Direction 2- Acteurs Parents/tuteurs, Élève 5 - Besoins Académiques, Services particuliers Prise en charge Plan d'intervention, Services complémentaires Collaboration Vie étudiante, - Enseigner - Évaluer - Adapter le programme Rôle Enseignant/e tuteur/rice, Enseignants/es Équipe Enseignants/tes spécialistes, Services aux adultes Continuité Formation continue, Direction 2- Acteurs Enseignants/es, Service d'éducation et services d'enseigenement - Préscolaire - Primaire - Secondaire 1 -Types de services Services aux adultes, - Enseigner - Évaluer - Adapter le programme Rôle Enseignants/tes spécialistes, Enseignement Outils Évaluation, Service d'éducation et services d'enseigenement - Préscolaire - Primaire - Secondaire 1 -Types de services Services particuliers, Enseignement Outils PFEQ, Parents/tuteurs Rôle - Collaboration, Élève 5 - Besoins Particuliers (EHDAA)