WARNING:
JavaScript is turned OFF. None of the links on this concept map will
work until it is reactivated.
If you need help turning JavaScript On, click here.
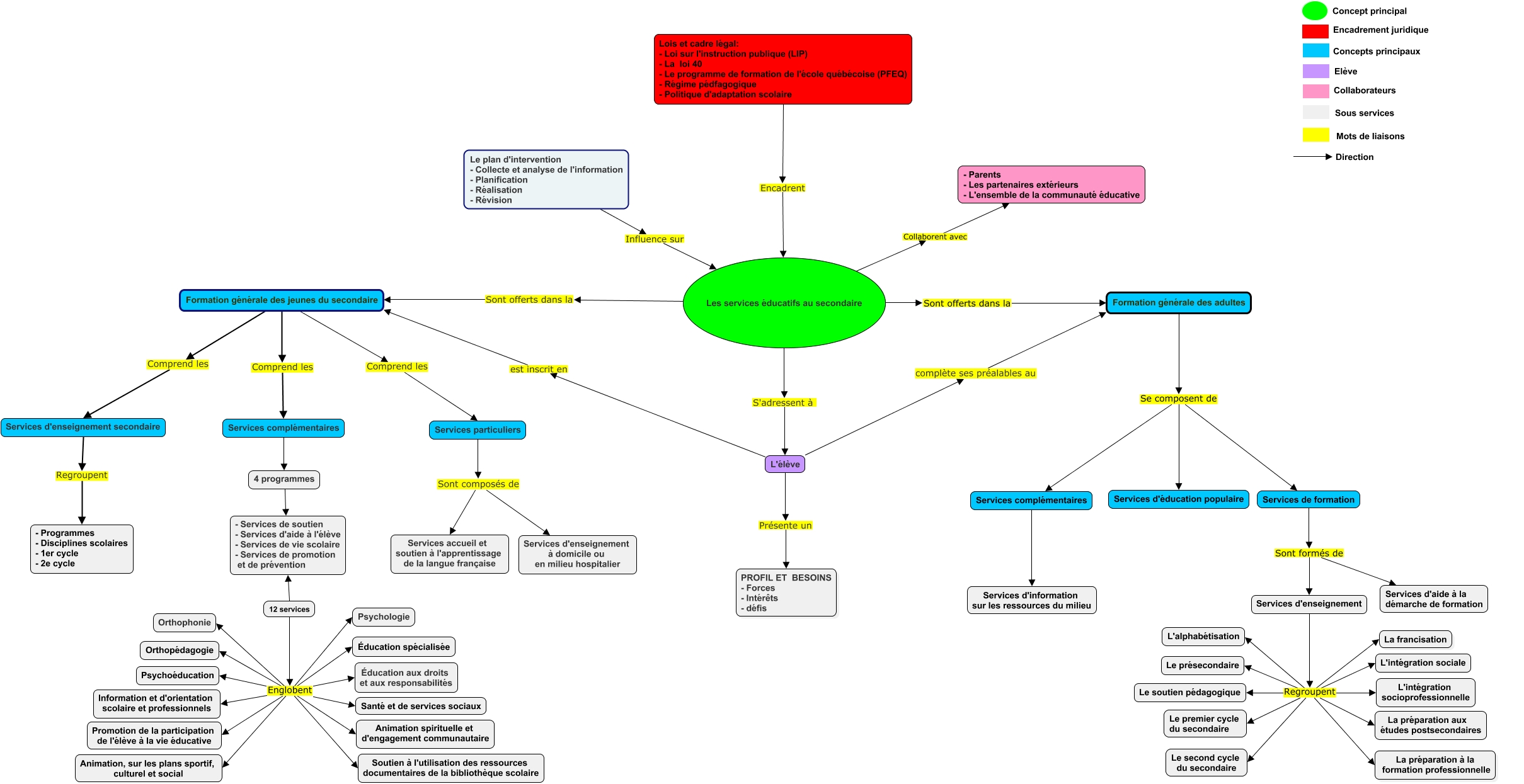
Cette carte de concepts créée avec IHMC CmapTools traite de: Carte conceptuelle groupe U, Les services éducatifs au secondaire Collaborent avec - Parents - Les partenaires extérieurs - L'ensemble de la communauté éducative, Formation générale des adultes Se composent de Services d'éducation populaire, L'élève Présente un PROFIL ET BESOINS - Forces - Intérêts - défis, Services d'enseignement secondaire Regroupent - Programmes - Disciplines scolaires - 1er cycle - 2e cycle, Services d'enseignement Regroupent L'intégration sociale, 12 services Englobent Soutien à l'utilisation des ressources documentaires de la bibliothèque scolaire, 12 services Englobent Orthophonie, 12 services Englobent Psychoéducation, Services de formation Sont formés de Services d'aide à la démarche de formation, Services d'enseignement Regroupent L'alphabétisation, Services d'enseignement Regroupent Le premier cycle du secondaire, 4 programmes - Services de soutien - Services d'aide à l'élève - Services de vie scolaire - Services de promotion et de prévention, Formation générale des jeunes du secondaire Comprend les Services complémentaires, L'élève est inscrit en Formation générale des jeunes du secondaire, Services complémentaires Services d'information sur les ressources du milieu, Services complémentaires 4 programmes, Services d'enseignement Regroupent Le présecondaire, Services d'enseignement Regroupent La préparation aux études postsecondaires, Les services éducatifs au secondaire Sont offerts dans la Formation générale des adultes, Formation générale des adultes Se composent de Services de formation