WARNING:
JavaScript is turned OFF. None of the links on this concept map will
work until it is reactivated.
If you need help turning JavaScript On, click here.
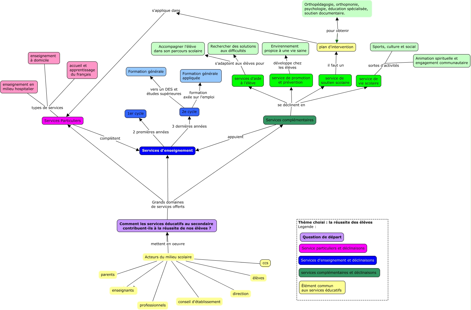
Cette carte de concepts créée avec IHMC CmapTools traite de: Au cas, Services complémentaires appuient Services d'enseignement, Acteurs du milieu scolaire mettent en oeuvre Comment les services éducatifs au secondaire contribuent-ils à la réussite de nos élèves ?, Acteurs du milieu scolaire la direction, services d'aide à l'élève s'adaptent aux élèves pour Accompagner l'élève dans son parcours scolaire, Comment les services éducatifs au secondaire contribuent-ils à la réussite de nos élèves ? Grands domaines de services offerts Services Particuliers, Animation spirituelle et engagement communautaire sortes d'activités service de vie scolaire, Services Particuliers complètent Services d'enseignement, Acteurs du milieu scolaire un conseil d'établissement, Services complémentaires se déclinent en services d'aide à l'élève, Services complémentaires se déclinent en service de promotion et prévention, service de promotion et prévention développe chez les élèves Envirennement propice à une vie saine, 2e cycle formation axée sur l'emploi Formation générale appliquée, Acteurs du milieu scolaire des parents, plan d'intervention s'applique dans Services Particuliers, Services d'enseignement 2 premières années 1er cycle, accueil et apprentissage du français types de services Services Particuliers, plan d'intervention pour obtenir Orthopédagogie, orthopnonie, psychologie, éducation spécialisée, soutien documentaire., Services complémentaires se déclinent en service de soutien scolaire, enseignement à domicile types de services Services Particuliers, Acteurs du milieu scolaire des professionnels