WARNING:
JavaScript is turned OFF. None of the links on this concept map will
work until it is reactivated.
If you need help turning JavaScript On, click here.
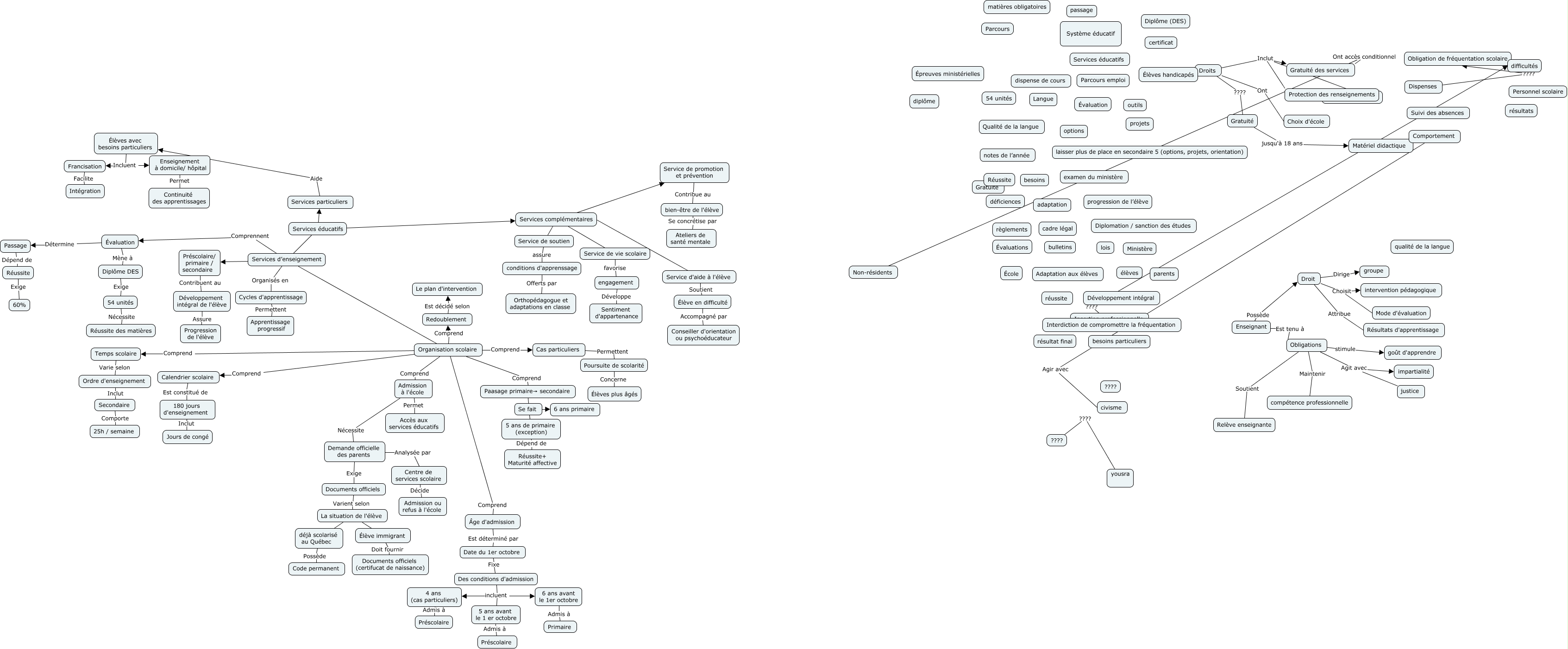
Cette carte de concepts créée avec IHMC CmapTools traite de: CMAP 5.1, Services d’enseignement Organisés en Cycles d'apprentissage, Élève en difficulté Accompagné par Conseiller d'orientation ou psychoéducateur, Des conditions d'admission incluent 6 ans avant le 1er octobre, Centre de services scolaire Décide Admission ou refus à l'école, Évaluation Détermine Passage, Organisation scolaire Comprend Âge d'admission, Cycles d'apprentissage Permettent Apprentissage progressif, Date du 1er octobre Fixe Des conditions d'admission, Service de soutien assure conditions d'apprenssage, Organisation scolaire Comprend Cas particuliers, Francisation Facilite Intégration, Obligations Agit avec impartialité, Admission à l'école Permet Accès aux services éducatifs, Gratuité jusqu'à 18 ans Matériel didactique, Dispenses ???? Obligation de fréquentation scolaire, Services complémentaires Service de vie scolaire, Admission à l'école Nécessite Demande officielle des parents, Droit Attribue Résultats d'apprentissage, Demande officielle des parents Exige Documents officiels, Documents officiels Varient selon La situation de l'élève