WARNING:
JavaScript is turned OFF. None of the links on this concept map will
work until it is reactivated.
If you need help turning JavaScript On, click here.
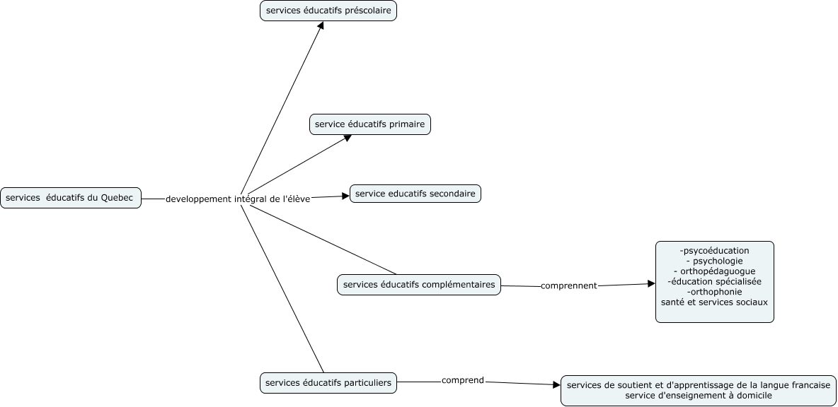
Cette carte de concepts créée avec IHMC CmapTools traite de: service educatifs leisia, services éducatifs du Quebec developpement intégral de l'élève services éducatifs complémentaires, services éducatifs du Quebec developpement intégral de l'élève service éducatifs primaire, services éducatifs du Quebec developpement intégral de l'élève services éducatifs particuliers, services éducatifs du Quebec developpement intégral de l'élève services éducatifs préscolaire, services éducatifs particuliers comprend services de soutient et d'apprentissage de la langue francaise service d'enseignement à domicile, services éducatifs du Quebec developpement intégral de l'élève service educatifs secondaire, services éducatifs complémentaires comprennent -psycoéducation - psychologie - orthopédaguogue -éducation spécialisée -orthophonie santé et services sociaux