WARNING:
JavaScript is turned OFF. None of the links on this concept map will
work until it is reactivated.
If you need help turning JavaScript On, click here.
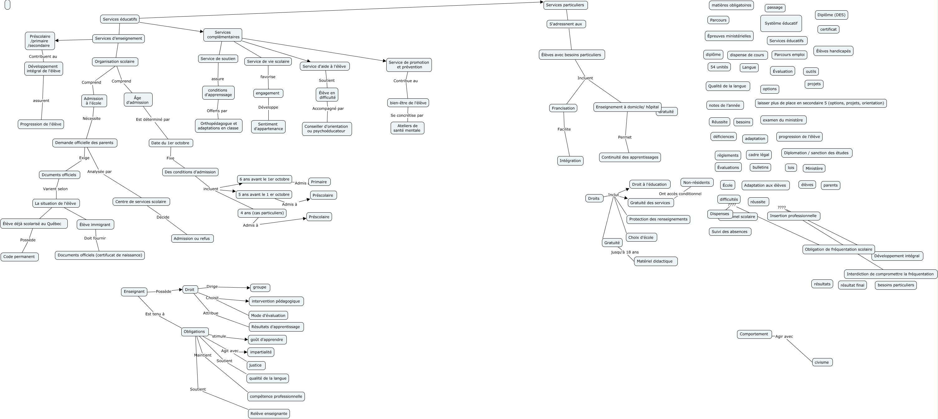
Cette carte de concepts créée avec IHMC CmapTools traite de: Carte conceptuelle D_Larkin Y_Zaoui.cmap 2, bien-être de l'élève Se concrétise par Ateliers de santé mentale, Services éducatifs Services complémentaires, engagement Développe Sentiment d'appartenance, Élèves avec besoins particuliers Incluent Francisation, Élève en difficulté Accompagné par Conseiller d'orientation ou psychoéducateur, Des conditions d'admission incluent 6 ans avant le 1er octobre, Obligations stimule goût d'apprendre, Services particuliers Aide Élèves avec besoins particuliers, Services complémentaires Service d'aide à l'élève, Obligations Agit avec justice, Droits Inclut Gratuité des services, Élève déjà scolarisé au Québec Possède Code permanent, 6 ans avant le 1er octobre Admis à Primaire, Élève immigrant Doit fournir Documents officiels (certifucat de naissance), 5 ans avant le 1 er octobre Admis à Préscolaire, Des conditions d'admission incluent 5 ans avant le 1 er octobre, Admission à l'école Nécessite Demande officielle des parents, Obligations Agit avec impartialité, Enseignant Possède Droit, Francisation Facilite Intégration