WARNING:
JavaScript is turned OFF. None of the links on this concept map will
work until it is reactivated.
If you need help turning JavaScript On, click here.
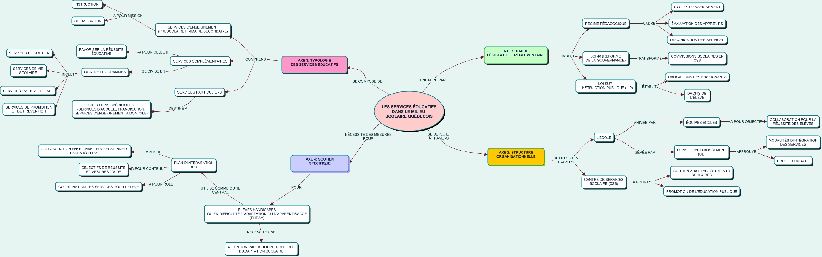
Cette carte de concepts créée avec IHMC CmapTools traite de: carte2services, AXE 3: TYPOLOGIE DES SERVICES ÉDUCATIFS COMPREND SERVICES PARTICULIERS, LES SERVICES ÉDUCATIFS DANS LE MILIEU SCOLAIRE QUÉBÉCOIS ENCADRÉ PAR AXE 1: CADRE LÉGISLATIF ET RÉGLEMENTAIRE, AXE 2: STRUCTURE ORGANISATIONNELLE SE DÉPLOIE À TRAVERS L'ÉCOLE, QUATRE PROGRAMMES INCLUT SERVICES DE SOUTIEN, AXE 3: TYPOLOGIE DES SERVICES ÉDUCATIFS COMPREND SERVICES D'ENSEIGNEMENT (PRÉSCOLAIRE,PRIMAIRE,SECONDAIRE), ÉQUIPES ÉCOLES A POUR OBJECTIF COLLABORATION POUR LA RÉUSSITE DES ÉLÈVES, RÉGIME PÉDAGOGIQUE CADRE CYCLES D'ENSEIGNEMENT, QUATRE PROGRAMMES INCLUT SERVICES DE VIE SCOLAIRE, CONSEIL D'ÉTABLISSEMENT (CE) APPROUVE PROJET ÉDUCATIF, AXE 1: CADRE LÉGISLATIF ET RÉGLEMENTAIRE INCLUT RÉGIME PÉDAGOGIQUE, QUATRE PROGRAMMES INCLUT SERVICES DE PROMOTION ET DE PRÉVENTION, L'ÉCOLE ANIMÉE PAR ÉQUIPES ÉCOLES, AXE 2: STRUCTURE ORGANISATIONNELLE SE DÉPLOIE À TRAVERS CENTRE DE SERVICES SCOLAIRE (CSS), SERVICES D'ENSEIGNEMENT (PRÉSCOLAIRE,PRIMAIRE,SECONDAIRE) A POUR MISSION SOCIALISATION, CENTRE DE SERVICES SCOLAIRE (CSS) A POUR ROLE SOUTIEN AUX ÉTABLISSEMENTS SCOLAIRES, PLAN D'INTERVENTION (PI) IMPLIQUE COLLABORATION ENSEIGNANT PROFESSIONNELS PARENTS ÉLÈVE, LES SERVICES ÉDUCATIFS DANS LE MILIEU SCOLAIRE QUÉBÉCOIS SE DÉPLOIE À TRAVERS AXE 2: STRUCTURE ORGANISATIONNELLE, CONSEIL D'ÉTABLISSEMENT (CE) APPROUVE MODALITÉS D'INTÉGRATION DES SERVICES, RÉGIME PÉDAGOGIQUE CADRE ÉVALUATION DES APPRENTIS, RÉGIME PÉDAGOGIQUE CADRE ORGANISATION DES SERVICES