WARNING:
JavaScript is turned OFF. None of the links on this concept map will
work until it is reactivated.
If you need help turning JavaScript On, click here.
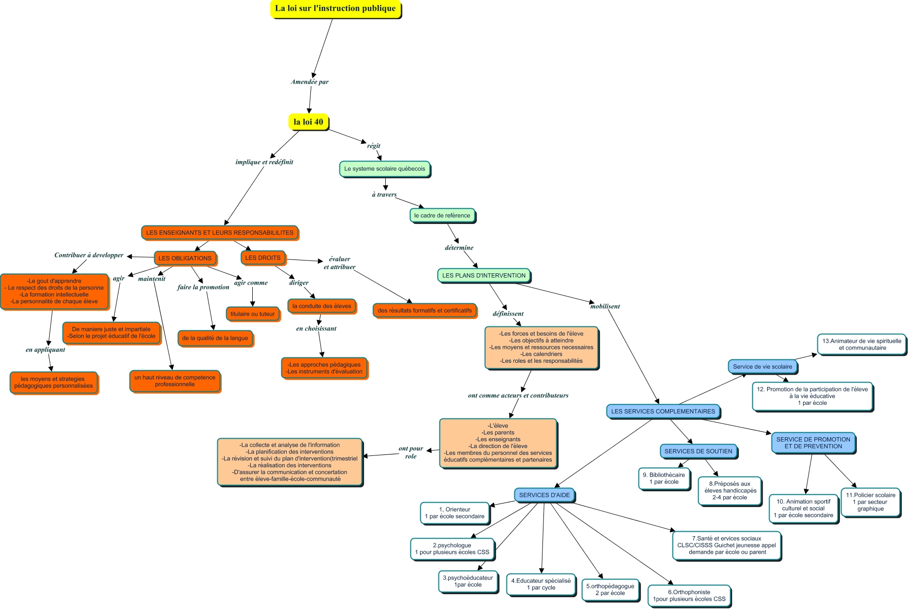
Cette carte de concepts créée avec IHMC CmapTools traite de: Int711, la loi 40 implique et redéfinit LES ENSEIGNANTS ET LEURS RESPONSABILILITES, SERVICES DE SOUTIEN 9. Bibliothécaire 1 par école, SERVICES D'AIDE 4.Educateur spécialisé 1 par cycle, LES DROITS évaluer et attribuer des résultats formatifs et certificatifs, SERVICE DE PROMOTION ET DE PREVENTION 10. Animation sportif culturel et social 1 par école secondaire, -Les forces et besoins de l'éleve -Les objectifs à atteindre -Les moyens et ressources necessaires -Les calendriers -Les roles et les responsabilités ont comme acteurs et contributeurs -L'éleve -Les parents -Les enseignants -La direction de l'éleve -Les membres du personnel des services éducatifs complémentaires et partenaires, SERVICES D'AIDE 2.psychologue 1 pour plusieurs écoles CSS, LES OBLIGATIONS agir De maniere juste et impartiale -Selon le projet éducatif de l'école, SERVICE DE PROMOTION ET DE PREVENTION 11.Policier scolaire 1 par secteur graphique, La loi sur l'instruction publique Amendée par la loi 40, LES DROITS diriger la conduite des éleves, LES PLANS D'INTERVENTION mobilisent LES SERVICES COMPLEMENTAIRES, LES ENSEIGNANTS ET LEURS RESPONSABILILITES LES OBLIGATIONS, LES SERVICES COMPLEMENTAIRES SERVICES DE SOUTIEN, SERVICES D'AIDE 7.Santé et ervices sociaux CLSC/CISSS Guichet jeunesse appel demande par école ou parent, LES PLANS D'INTERVENTION définissent -Les forces et besoins de l'éleve -Les objectifs à atteindre -Les moyens et ressources necessaires -Les calendriers -Les roles et les responsabilités, -Le gout d'apprendre - Le respect des droits de la personne -La formation intellectuelle -La personnalité de chaque éleve en appliquant les moyens et strategies pédagogiques personnalisées, LES OBLIGATIONS Contribuer à developper -Le gout d'apprendre - Le respect des droits de la personne -La formation intellectuelle -La personnalité de chaque éleve, LES OBLIGATIONS maintenit un haut niveau de competence professionnelle, LES ENSEIGNANTS ET LEURS RESPONSABILILITES LES DROITS