WARNING:
JavaScript is turned OFF. None of the links on this concept map will
work until it is reactivated.
If you need help turning JavaScript On, click here.
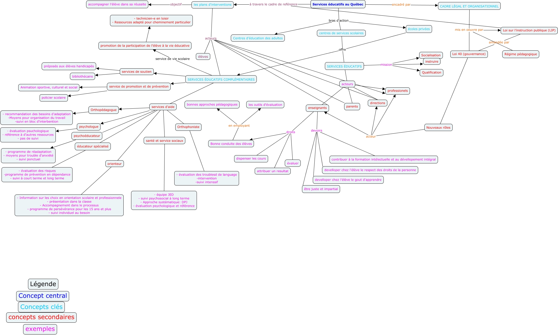
Cette carte de concepts créée avec IHMC CmapTools traite de: équipe 5, Nouveaux rôles acteur professionels, service de promotion et de prévention Animation sportive, culturel et social, SERVICES ÉDUCATIFS COMPLÉMENTAIRES service de promotion et de prévention, enseignants devoirs develloper chez l'élève le respect des droits de la personne, services d'aide santé et service sociaux, Services éducatifs au Québec bras d'action Centres d’éducation des adultes, les plans d'interventions acteurs enseignants, promotion de la participation de l'élève à la vie éducative - technicien-e en loisir - Ressources adapté pour cheminement particulier, les plans d'interventions acteurs directions, Bonne conduite des élèves en employant bonnes approches pédagogiques, SERVICES ÉDUCATIFS COMPLÉMENTAIRES services de soutien, Services éducatifs au Québec bras d'action écoles privées, écoles privées offre SERVICES ÉDUCATIFS, CADRE LÉGAL ET ORGANISATIONNEL mis en oeuvre par Loi sur l’instruction publique (LIP), SERVICES ÉDUCATIFS COMPLÉMENTAIRES services d'aide, santé et service sociaux - équipe JED - suivi psychosocial à long terme - Approche systématique: DPJ - évaluation psychologique et référence, services d'aide psychologue, Orthophoniste - évaluation des troublesd de language -intervention -suivi intenssif, psychoéducateur - programme de réadaptation - moyens pour trouble d'anxiété - suivi ponctuel, enseignants droits évaluer