WARNING:
JavaScript is turned OFF. None of the links on this concept map will
work until it is reactivated.
If you need help turning JavaScript On, click here.
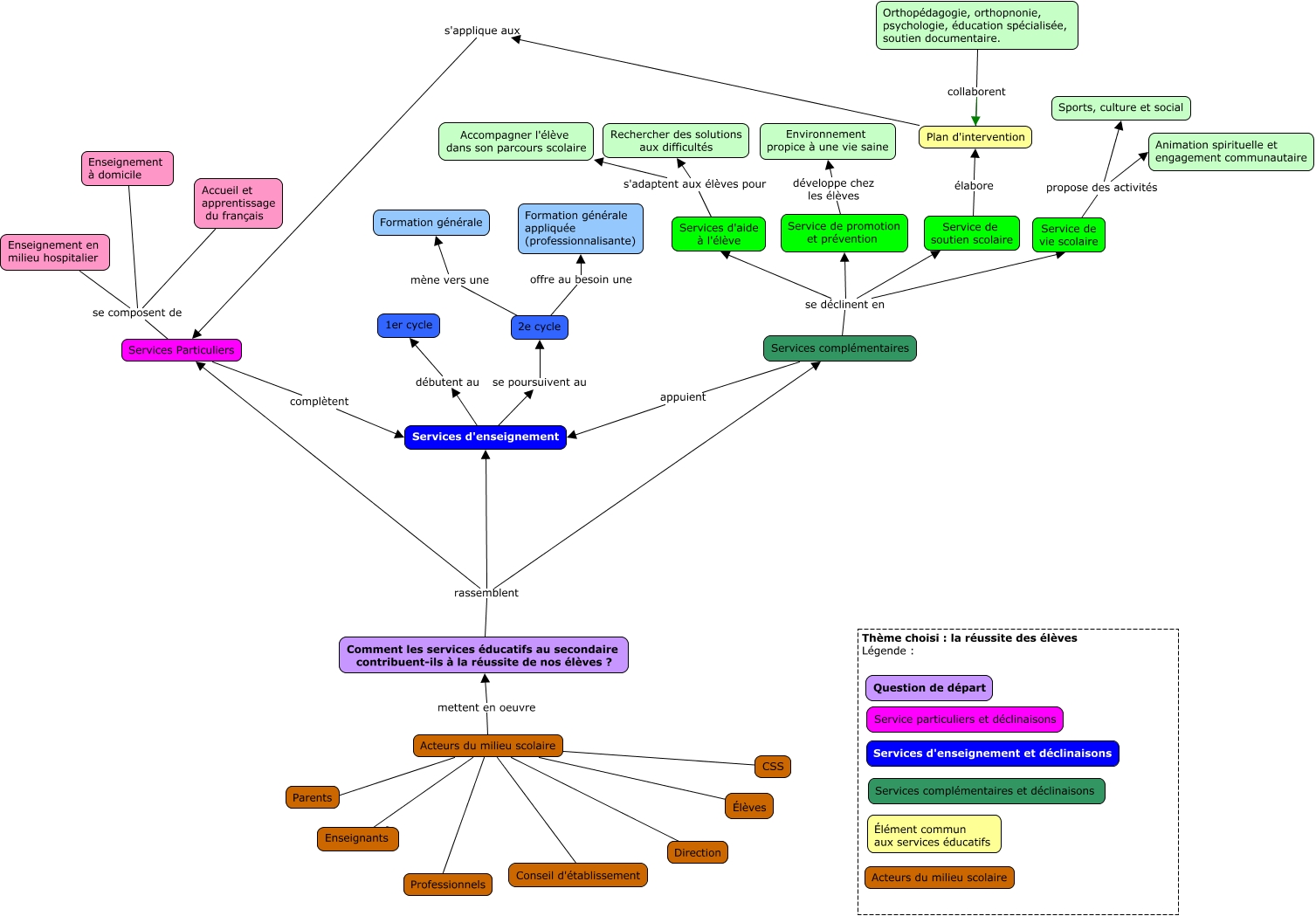
Cette carte de concepts créée avec IHMC CmapTools traite de: Carte conceptuelle des services educatifs dans le milieu scolaire_groupe W, Comment les services éducatifs au secondaire contribuent-ils à la réussite de nos élèves ? rassemblent Services d'enseignement, Services complémentaires appuient Services d'enseignement, Acteurs du milieu scolaire CSS, 2e cycle offre au besoin une Formation générale appliquée (professionnalisante), Comment les services éducatifs au secondaire contribuent-ils à la réussite de nos élèves ? rassemblent Services complémentaires, Acteurs du milieu scolaire mettent en oeuvre Comment les services éducatifs au secondaire contribuent-ils à la réussite de nos élèves ?, Services complémentaires se déclinent en Service de vie scolaire, Plan d'intervention s'applique aux Services Particuliers, Acteurs du milieu scolaire des Élèves, Comment les services éducatifs au secondaire contribuent-ils à la réussite de nos élèves ? rassemblent Services Particuliers, Service de soutien scolaire élabore Plan d'intervention, Service de vie scolaire propose des activités Sports, culture et social, Service de promotion et prévention développe chez les élèves Environnement propice à une vie saine, Enseignement à domicile se composent de Services Particuliers, Enseignement en milieu hospitalier se composent de Services Particuliers, Services complémentaires se déclinent en Services d'aide à l'élève, Services d'enseignement débutent au 1er cycle, Services Particuliers complètent Services d'enseignement, Acteurs du milieu scolaire Enseignants, Services complémentaires se déclinent en Service de promotion et prévention