WARNING:
JavaScript is turned OFF. None of the links on this concept map will
work until it is reactivated.
If you need help turning JavaScript On, click here.
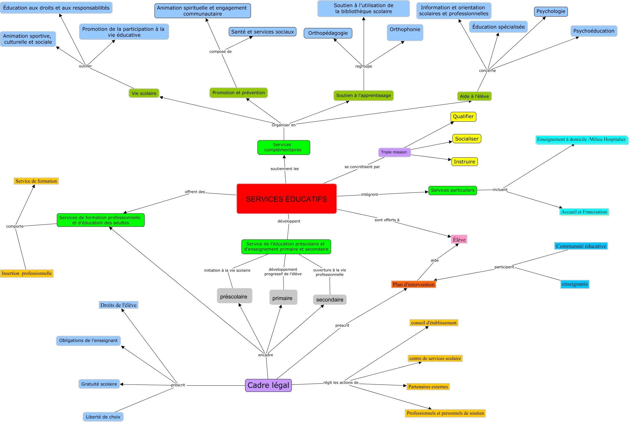
Cette carte de concepts créée avec IHMC CmapTools traite de: Sans titre, Soutien à l'apprentissage regroupe Soutien à l’utilisation de la bibliothèque scolaire, Cadre légal prescrit Droits de l'élève, Services complémentaires Organiser en Soutien à l'apprentissage, Services complémentaires Organiser en Promotion et prévention, SERVICES ÉDUCATIFS soutiennent les Services complémentaires, SERVICES ÉDUCATIFS développent Service de l'éducation préscolaire et d'enseignement primaire et secondaire, Cadre légal régit les actions de Professionnels et personnels de soutien, Promotion et prévention composé de Animation spirituelle et engagement communautaire, SERVICES ÉDUCATIFS sont offerts à Élève, Services de formation professionnelle et d'éducation des adultes comporte Service de formation, Services particuliers incluent Enseignement à domicile /Milieu Hospitalier, Services de formation professionnelle et d'éducation des adultes comporte Insertion professionnelle, Cadre légal encadre Services de formation professionnelle et d'éducation des adultes, Plan d'intervention aide Élève, Cadre légal régit les actions de centre de services scolaire, SERVICES ÉDUCATIFS intègrent Services particuliers, Cadre légal encadre secondaire, Soutien à l'apprentissage regroupe Orthophonie, Triple mission se concrétisent par SERVICES ÉDUCATIFS, Aide à l'élève concerne Information et orientation scolaires et professionnelles