WARNING:
JavaScript is turned OFF. None of the links on this concept map will
work until it is reactivated.
If you need help turning JavaScript On, click here.
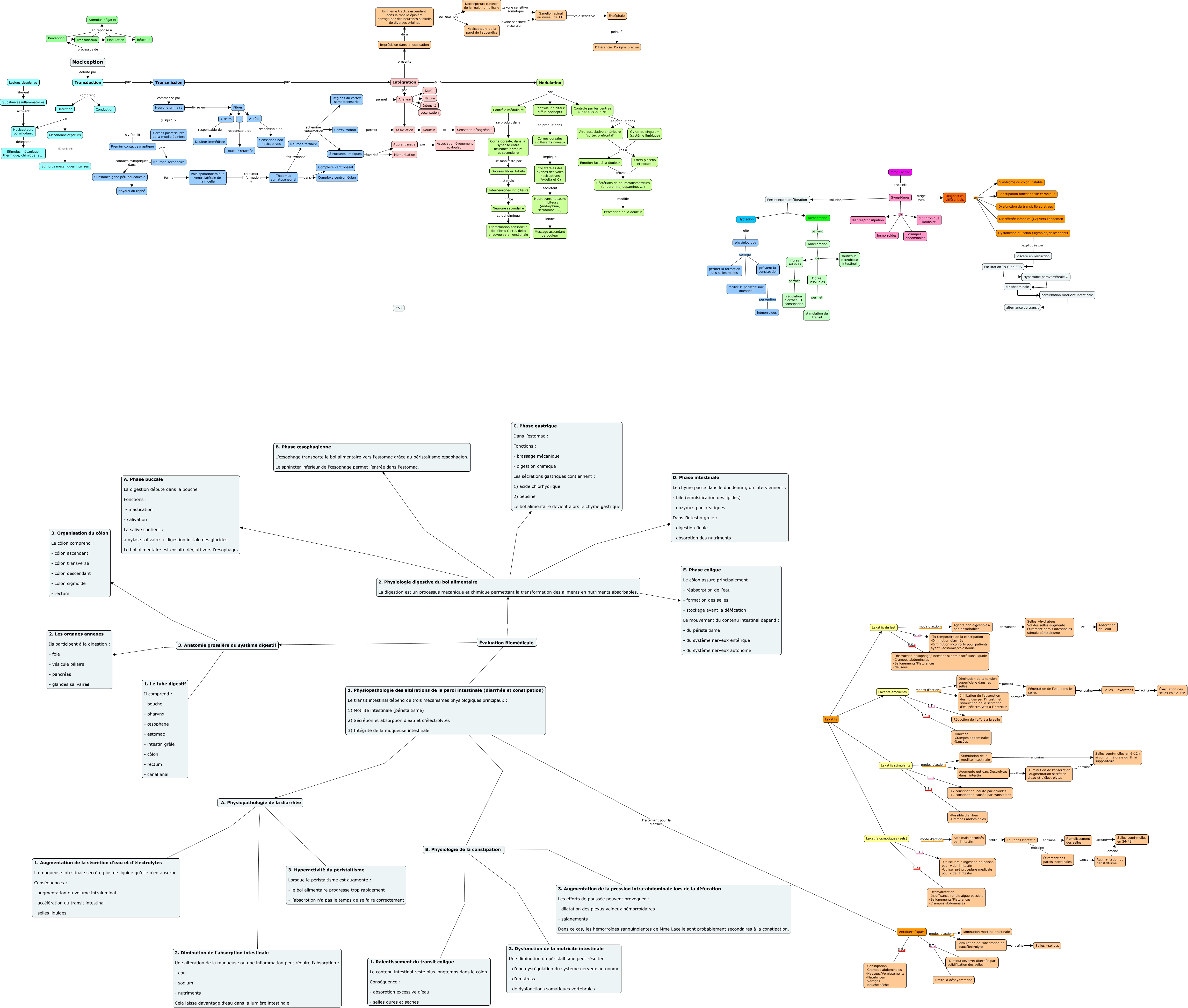
Cette carte de concepts créée avec IHMC CmapTools traite de: Cas 6 - en groupe, Cornes dorsales à différents niveaux implique Collatérales des axones des voies nociceptives (A-delta et C), Agents non digestibles/ non absorbables entrainent Selles +hydratées Vol des selles augmenté Étirement parois intestinales stimule péristaltisme, Évaluation Biomédicale 2. Physiologie digestive du bol alimentaire La digestion est un processus mécanique et chimique permettant la transformation des aliments en nutriments absorbables., Pénétration de l'eau dans les selles entraine Selles + hydratées, Neurone secondaire forme Voie spinothalamique ventrolatérale de la moelle, fibres solubles permet régulation diarrhée ET constipation, Thalamus somatosensoriel dans Complexe ventrobasal, Laxatifs émolients E.S. -Diarrhée -Crampes abdominales -Nausées, Détection par Nocicepteurs polymodaux, Transduction puis Transmission, Structures limbiques favorise Mémorisation, Imprécision dans la localisation dû à Un même tractus ascendant dans la moelle épinière partagé par des neurones sensitifs de diverses origines, Facilitation T9 G en ERS . Hypertonie paravertébrale G, Analyse Durée, Analyse Intensité, Thalamus somatosensoriel fait synapse Neurone tertiaire, Un même tractus ascendant dans la moelle épinière partagé par des neurones sensitifs de diverses origines par exemple: Nocicepteurs de la paroi de l'appendice, Encéphale peine à Différencier l'origine précise, Cornes postérieures de la moelle épinière Neurone secondaire, Nocicepteurs polymodaux détectent Stimulus mécanique, thermique, chimique, etc.