WARNING:
JavaScript is turned OFF. None of the links on this concept map will
work until it is reactivated.
If you need help turning JavaScript On, click here.
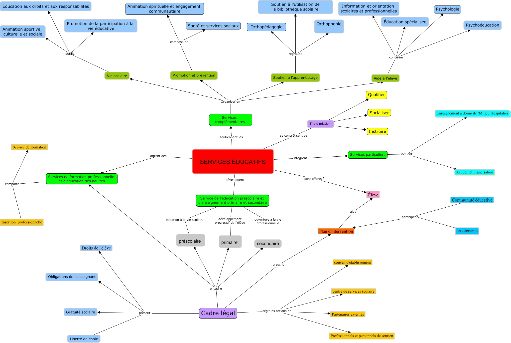
Cette carte de concepts créée avec IHMC CmapTools traite de: INT711_TP3_équipe4_Sengor_Hilaire_Rosine_Mireille_Michelle, Aide à l'élève concerne Éducation spécialisée, Cadre légal encadre Services de formation professionnelle et d'éducation des adultes, Vie scolaire outille Animation sportive, culturelle et sociale, enseignants participent Plan d'intervention, Services complémentaires Organiser en Aide à l'élève, Cadre légal régit les actions de centre de services scolaire, Service de l'éducation préscolaire et d'enseignement primaire et secondaire initiation à la vie scolaire préscolaire, Services complémentaires Organiser en Promotion et prévention, Vie scolaire outille Promotion de la participation à la vie éducative, Aide à l'élève concerne Information et orientation scolaires et professionnelles, Cadre légal prescrit Plan d'intervention, Cadre légal régit les actions de conseil d'établissement, Triple mission Instruire, Services de formation professionnelle et d'éducation des adultes comporte Insertion professionnelle, SERVICES ÉDUCATIFS soutiennent les Services complémentaires, Cadre légal encadre secondaire, Vie scolaire outille Éducation aux droits et aux responsabilités, Services complémentaires Organiser en Soutien à l'apprentissage, Cadre légal encadre primaire, SERVICES ÉDUCATIFS sont offerts à Élève