WARNING:
JavaScript is turned OFF. None of the links on this concept map will
work until it is reactivated.
If you need help turning JavaScript On, click here.
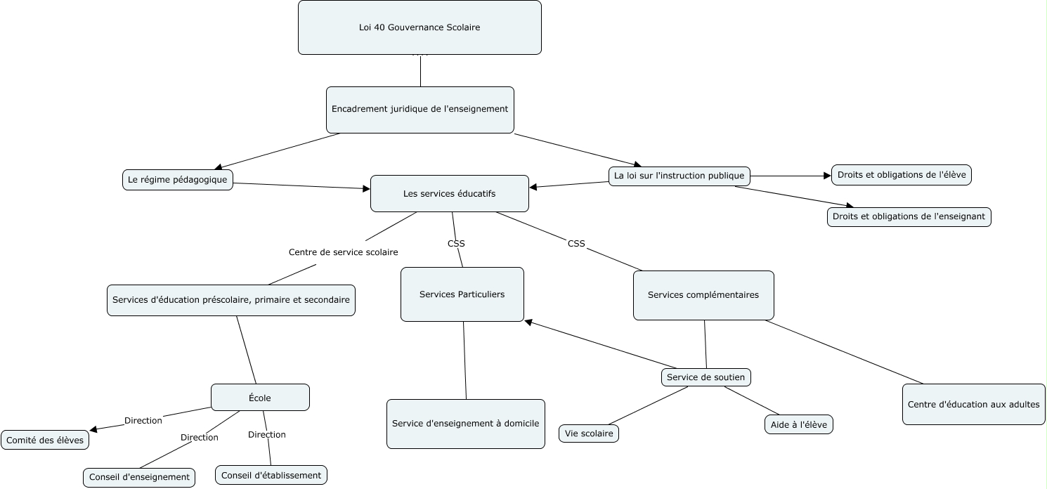
Cette carte de concepts créée avec IHMC CmapTools traite de: FRANCK, Loi 40 Gouvernance Scolaire ???? Encadrement juridique de l'enseignement, Services complémentaires Centre d'éducation aux adultes, Encadrement juridique de l'enseignement Le régime pédagogique, Services d'éducation préscolaire, primaire et secondaire École, École Direction Comité des élèves, Les services éducatifs CSS Services Particuliers, Services complémentaires Service de soutien, Service de soutien Services Particuliers, La loi sur l'instruction publique Droits et obligations de l'élève, École Direction Conseil d'enseignement, Le régime pédagogique Les services éducatifs, Services Particuliers Service d'enseignement à domicile, Les services éducatifs Centre de service scolaire Services d'éducation préscolaire, primaire et secondaire, Encadrement juridique de l'enseignement La loi sur l'instruction publique, Service de soutien Vie scolaire, École Direction Conseil d'établissement, La loi sur l'instruction publique Les services éducatifs, Service de soutien Aide à l'élève, Les services éducatifs CSS Services complémentaires, La loi sur l'instruction publique Droits et obligations de l'enseignant