WARNING:
JavaScript is turned OFF. None of the links on this concept map will
work until it is reactivated.
If you need help turning JavaScript On, click here.
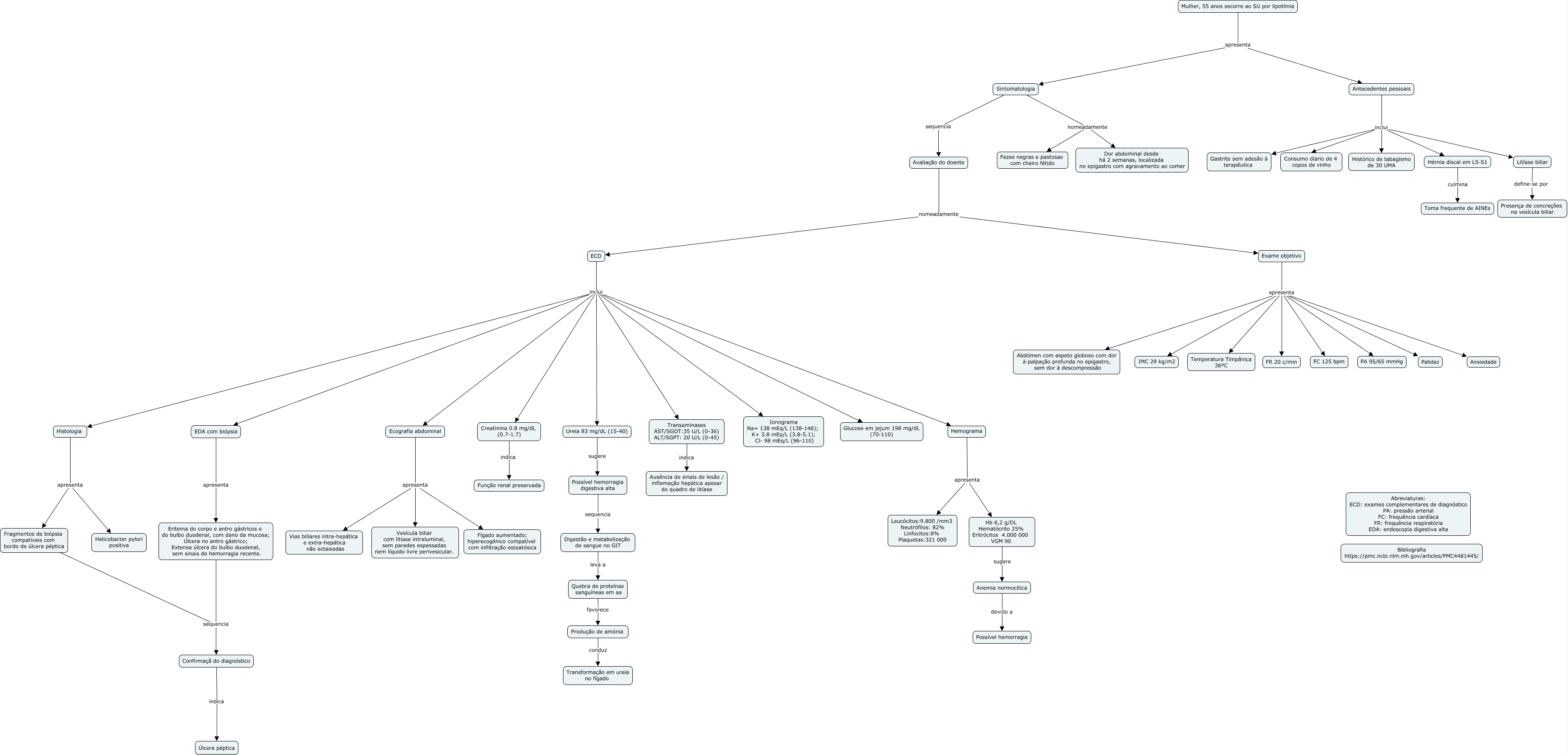
Esse mapa conceitual, produzido no IHMC CmapTools, tem a informação relacionada a: Ulcera 14.03 9,55, ECD inclui EDA com biópsia, Quebra de proteínas sanguíneas em aa favorece Produção de amónia, ECD inclui Creatinina 0.8 mg/dL (0.7-1.7), Histologia apresenta Helicobacter pylori positiva, Ureia 83 mg/dL (15-40) sugere Possível hemorragia digestiva alta, Anemia normocítica devido a Possível hemorragia, Sintomatologia nomeadamente Fezes negras e pastosas com cheiro fétido, Ecografia abdominal apresenta Vias biliares intra-hepática e extra-hepática não ectasiadas, Sintomatologia sequencia Avaliação do doente, Ecografia abdominal apresenta Fígado aumentado; hiperecogénico compatível com infiltração esteatósica, ECD inclui Hemograma, ECD inclui Ionograma Na+ 138 mEq/L (138-146); K+ 3.8 mEq/L (3.8-5.1); Cl- 98 mEq/L (96-110), Antecedentes pessoais inclui Gastrite sem adesão à terapêutica, Exame objetivo apresenta Temperatura Timpânica 36ºC, Exame objetivo apresenta Ansiedade, Exame objetivo apresenta Abdómen com aspeto globoso com dor à palpação profunda no epigastro, sem dor à descompressão, Antecedentes pessoais inclui Histórico de tabagismo de 30 UMA, Exame objetivo apresenta FR 20 c/min, Hemograma apresenta Leucócitos:9.800 /mm3 Neutrófilos: 82% Linfocitos:8% Plaquetas:321 000, ECD inclui Glucose em jejum 198 mg/dL (70-110)