WARNING:
JavaScript is turned OFF. None of the links on this concept map will
work until it is reactivated.
If you need help turning JavaScript On, click here.
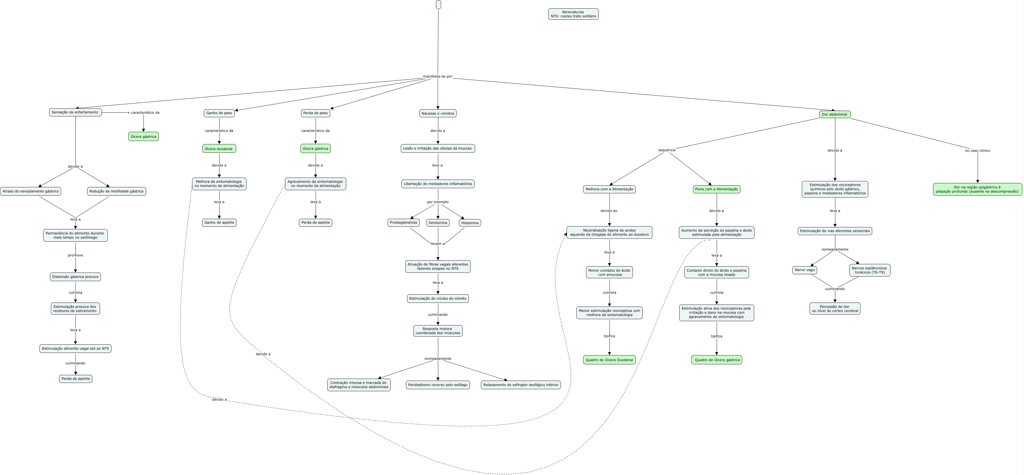
Esse mapa conceitual, produzido no IHMC CmapTools, tem a informação relacionada a: Mapa Úlcera Gástrica 13 18,33 Dani, Resposta motora coordenada dos músculos nomeadamente Peristaltismo reverso pelo esófago, manifesta-se por Perda de peso, Estimulação do núcleo do vómito culminando Resposta motora coordenada dos músculos, Atraso do esvaziamento gástrico leva a Permanência do alimento durante mais tempo no estômago, Estimulação de vias aferentes sensoriais nomeadamente Nervos esplâncnicos torácicos (T6-T9), Agravamento da sintomatologia no momento da alimentação devido a Aumento da secreção de pepsina e ácido estimulada pela alimentação, Distensão gástrica precoce culmina Estimulação precoce dos recetores de estiramento, Menor estimulação nociceptiva com melhora da sintomatologia tipifica Quadro de Úlcera Duodenal, Libertação de mediadores inflamatórios por exemplo Histamina, Aumento da secreção de pepsina e ácido estimulada pela alimentação leva a Contacto direto do ácido e pepsina com a mucosa lesada, Libertação de mediadores inflamatórios por exemplo Serotonina, Nervos esplâncnicos torácicos (T6-T9) culminando Percessão de dor ao nível do córtex cerebral, Serotonina levam a Ativação de fibras vagais aferentes fazendo sinapse no NTS, Redução da motilidade gástrica leva a Permanência do alimento durante mais tempo no estômago, Perda de peso caracteristico da Úlcera gástrica, Resposta motora coordenada dos músculos nomeadamente Relaxamento do esfingter esofágico inferior, Piora com a Alimentação devido a Aumento da secreção de pepsina e ácido estimulada pela alimentação, Melhora da sintomatologia no momento da alimentação devido a Neutralização ligeria da acidez aquando da chegada do alimento ao duodeno, Permanência do alimento durante mais tempo no estômago promove Distensão gástrica precoce, Prostaglandinas levam a Ativação de fibras vagais aferentes fazendo sinapse no NTS