WARNING:
JavaScript is turned OFF. None of the links on this concept map will
work until it is reactivated.
If you need help turning JavaScript On, click here.
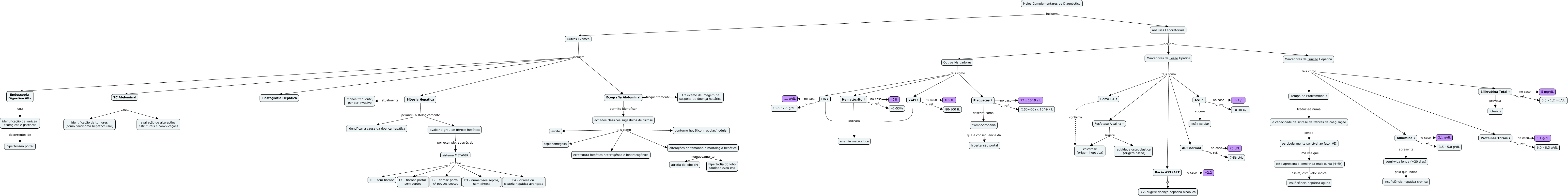
Esse mapa conceitual, produzido no IHMC CmapTools, tem a informação relacionada a: Cirrose Bea, AST ↑ v. ref. 10-40 U/L, ALT normal no caso 25 U/L, Plaquetas ↓ descrito como trombocitopénia, alterações do tamanho e morfologia hepática nomeadamente hipertrofia do lobo caudado e/ou esq, Hematócrito ↓ indicam anemia macrocítica, Análises Laboratoriais incluem Outros Marcadores, semi-vida longa (~20 dias) pelo que indica insuficiência hepática crónica, Tempo de Protrombina ↑ traduz-se numa < capacidade de síntese de fatores de coagulação, Marcadores de Função Hepática tais como Bilirrubina Total ↑, sistema METAVIR em que F2 - fibrose portal c/ poucos septos, Marcadores de Função Hepática tais como Albumina ↓, Hematócrito ↓ v. ref. 41-53%, Plaquetas ↓ v. ref. (150-400) x 10^9 / L, VGM ↑ no caso 105 fL, TC Abdominal na avaliação de alterações estruturais e complicações, Outros Marcadores tais como Plaquetas ↓, Marcadores de Lesão Hpática tais como Fosfatase Alcalina ↑, Biópsia Hepática permite, histologicamente avaliar o grau de fibrose hepática, Análises Laboratoriais incluem Marcadores de Lesão Hpática, particularmente sensível ao fator VII uma vez que este apresena a semi-vida mais curta (4-6h)