WARNING:
JavaScript is turned OFF. None of the links on this concept map will
work until it is reactivated.
If you need help turning JavaScript On, click here.
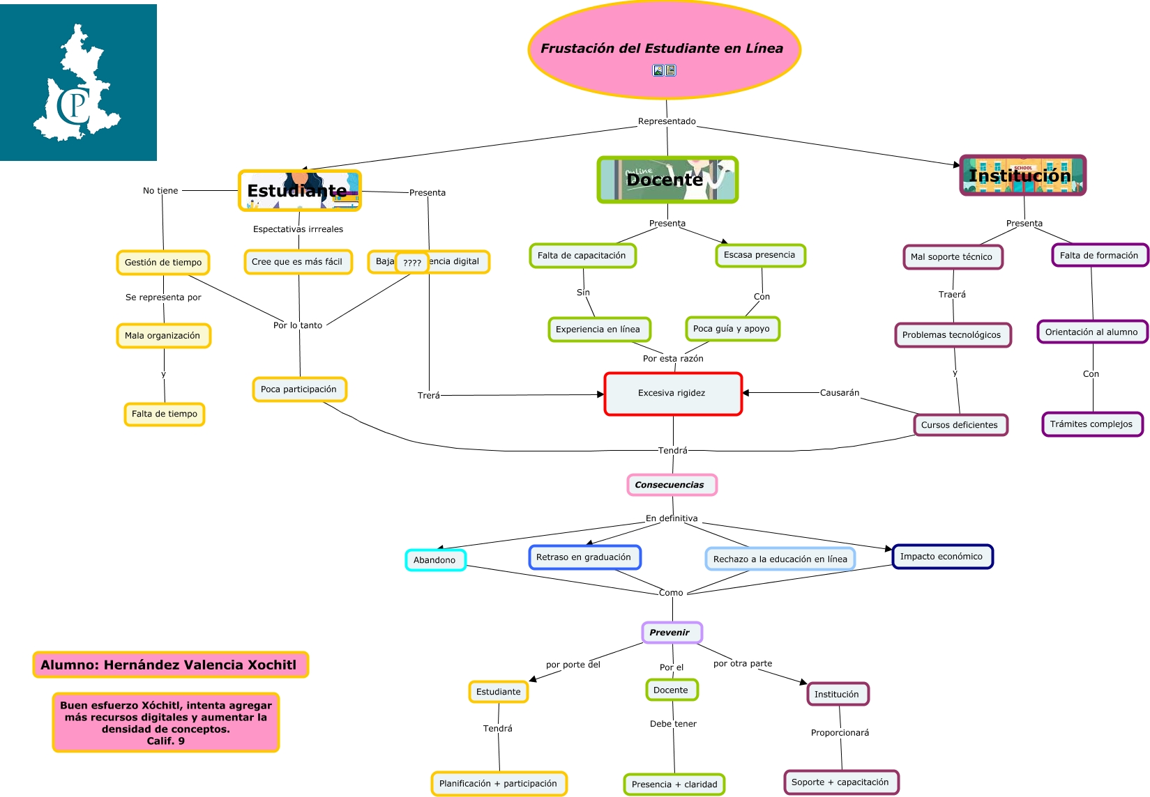
Este Cmap, tiene información relacionada con: Frustración del estudiante en Línea, Frustación del Estudiante en Línea Representado Institución, Docente Presenta Escasa presencia, Impacto económico Como Prevenir, Rechazo a la educación en línea Como Prevenir, Docente Debe tener Presencia + claridad, Gestión de tiempo Se representa por Mala organización, Mal soporte técnico Traerá Problemas tecnológicos, Consecuencias En definitiva Abandono, Problemas tecnológicos y Cursos deficientes, Falta de formación Sin Orientación al alumno, Poca guía y apoyo Por esta razón Excesiva rigidez, Estudiante Espectativas irrreales Cree que es más fácil, Estudiante No tiene Gestión de tiempo, Institución Presenta Falta de formación, Prevenir por porte del Estudiante, Baja competencia digital Por lo tanto Poca participación, Institución Presenta Mal soporte técnico, Experiencia en línea Por esta razón Excesiva rigidez, Prevenir por otra parte Institución, Docente Presenta Falta de capacitación