WARNING:
JavaScript is turned OFF. None of the links on this concept map will
work until it is reactivated.
If you need help turning JavaScript On, click here.
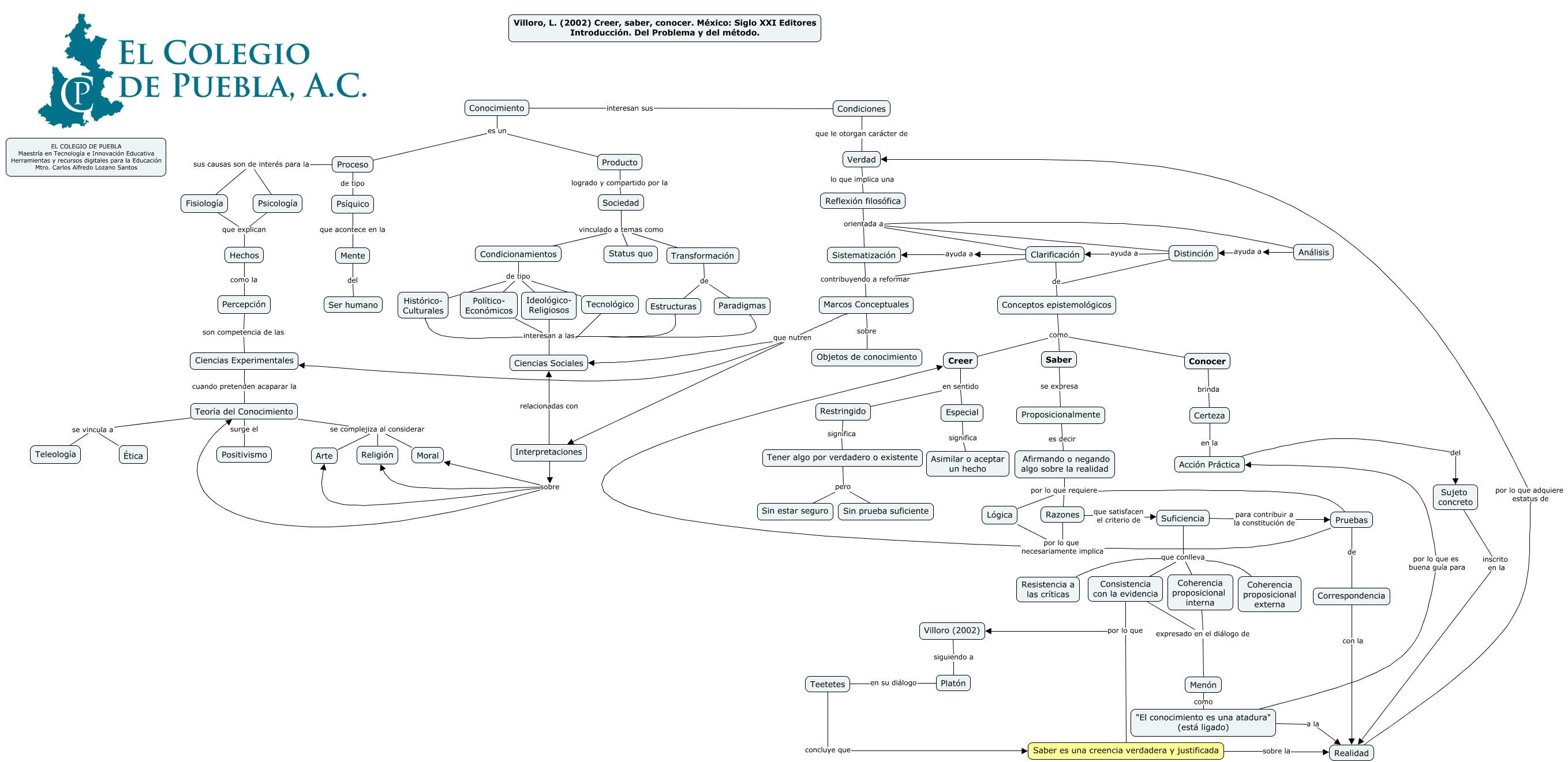
Este Cmap, tiene información relacionada con: Ejemplo de mapa_docente, Creer en sentido Especial, Consistencia con la evidencia por lo que Villoro (2002), Condicionamientos de tipo Ideológico- Religiosos, Condiciones que le otorgan carácter de Verdad, Conocimiento interesan sus Condiciones, Ideológico- Religiosos interesan a las Ciencias Sociales, Político- Económicos interesan a las Ciencias Sociales, Reflexión filosófica orientada a Distinción, Creer en sentido Restringido, Conocimiento es un Producto, Conceptos epistemológicos como Saber, Suficiencia que conlleva Coherencia proposicional interna, Suficiencia que conlleva Consistencia con la evidencia, Conocer brinda Certeza, Fisiología que explican Hechos, Clarificación ayuda a Sistematización, Proceso sus causas son de interés para la Psicología, Psicología que explican Hechos, Especial significa Asimilar o aceptar un hecho, Tener algo por verdadero o existente pero Sin estar seguro