WARNING:
JavaScript is turned OFF. None of the links on this concept map will
work until it is reactivated.
If you need help turning JavaScript On, click here.
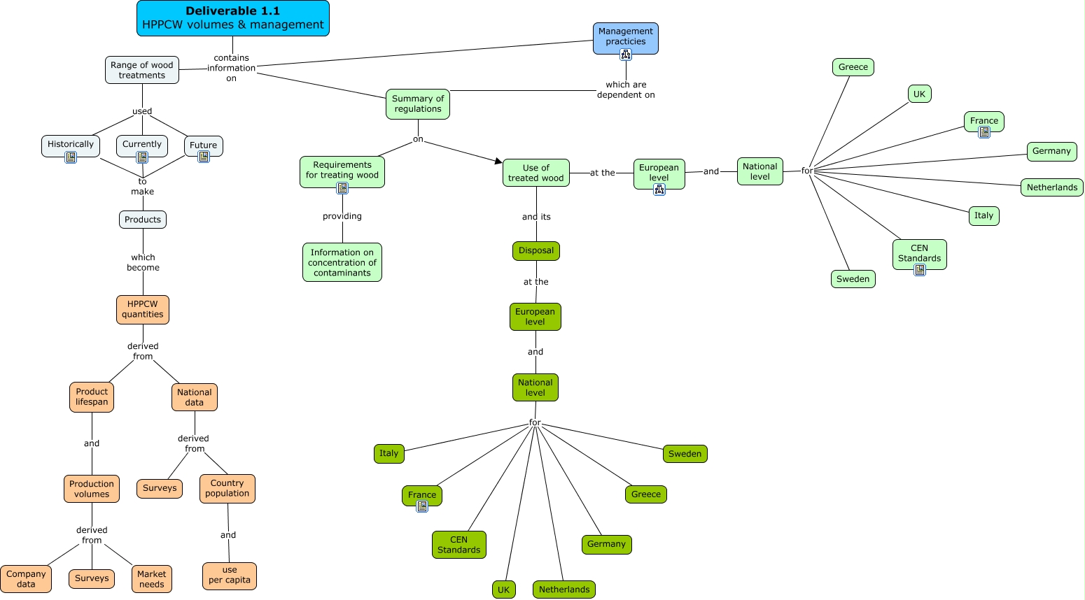
This Concept Map, created with IHMC CmapTools, has information related to: D1-1 outline.cmap, Deliverable 1.1 HPPCW volumes & management contains information on Summary of regulations, National data derived from Country population, Historically to make Products, Summary of regulations on Requirements for treating wood, National data derived from Surveys, National level for Netherlands, European level and National level, Range of wood treatments used Currently, National level for France, Production volumes derived from Surveys, Summary of regulations on Use of treated wood, Use of treated wood at the European level, Production volumes derived from Market needs, HPPCW quantities derived from National data, HPPCW quantities derived from Product lifespan, National level for France, Deliverable 1.1 HPPCW volumes & management contains information on Management practicies, National level for Netherlands, Range of wood treatments used Historically, Range of wood treatments used Future