WARNING:
JavaScript is turned OFF. None of the links on this concept map will
work until it is reactivated.
If you need help turning JavaScript On, click here.
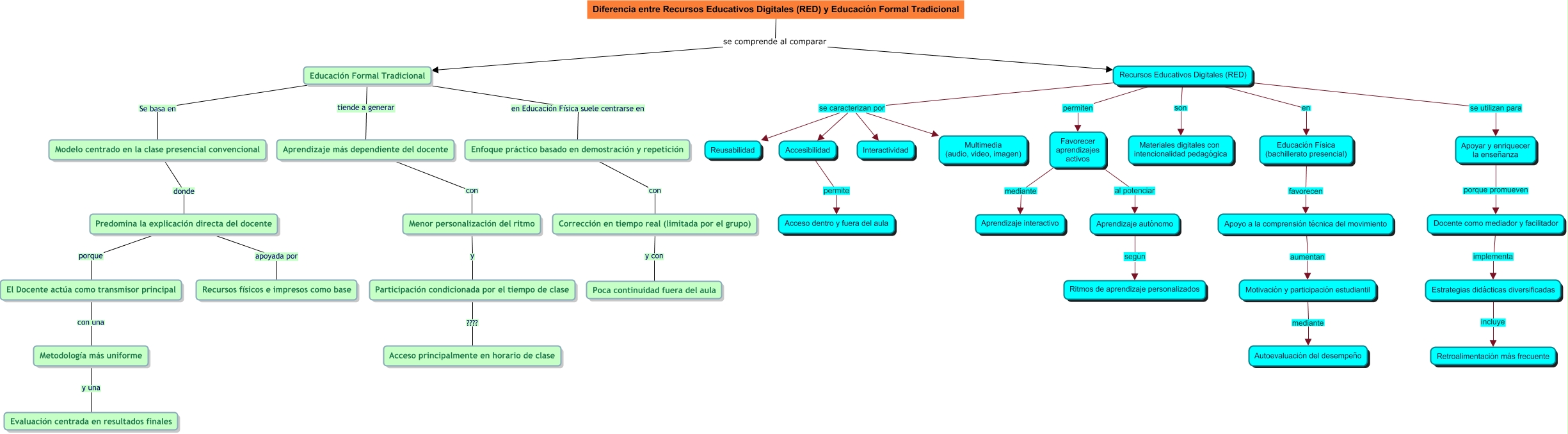
Este Cmap, tiene información relacionada con: Mapa Conceptual, Recursos Educativos Digitales (RED) se caracterizan por Reusabilidad, Enfoque práctico basado en demostración y repetición con Corrección en tiempo real (limitada por el grupo), Favorecer aprendizajes activos mediante Aprendizaje interactivo, Recursos Educativos Digitales (RED) se utilizan para Apoyar y enriquecer la enseñanza, Recursos Educativos Digitales (RED) se caracterizan por Multimedia (audio, video, imagen), Corrección en tiempo real (limitada por el grupo) y con Poca continuidad fuera del aula, Recursos Educativos Digitales (RED) se caracterizan por Accesibilidad, Predomina la explicación directa del docente apoyada por Recursos físicos e impresos como base, Docente como mediador y facilitador implementa Estrategias didácticas diversificadas, Aprendizaje más dependiente del docente con Menor personalización del ritmo, Accesibilidad permite Acceso dentro y fuera del aula, Menor personalización del ritmo y Participación condicionada por el tiempo de clase, Predomina la explicación directa del docente porque El Docente actúa como transmisor principal, Diferencia entre Recursos Educativos Digitales (RED) y Educación Formal Tradicional se comprende al comparar Recursos Educativos Digitales (RED), Apoyo a la comprensión técnica del movimiento aumentan Motivación y participación estudiantil, Apoyar y enriquecer la enseñanza porque promueven Docente como mediador y facilitador, Educación Formal Tradicional en Educación Física suele centrarse en Enfoque práctico basado en demostración y repetición, Recursos Educativos Digitales (RED) se caracterizan por Interactividad, Recursos Educativos Digitales (RED) en Educación Física (bachillerato presencial), Metodología más uniforme y una Evaluación centrada en resultados finales