WARNING:
JavaScript is turned OFF. None of the links on this concept map will
work until it is reactivated.
If you need help turning JavaScript On, click here.
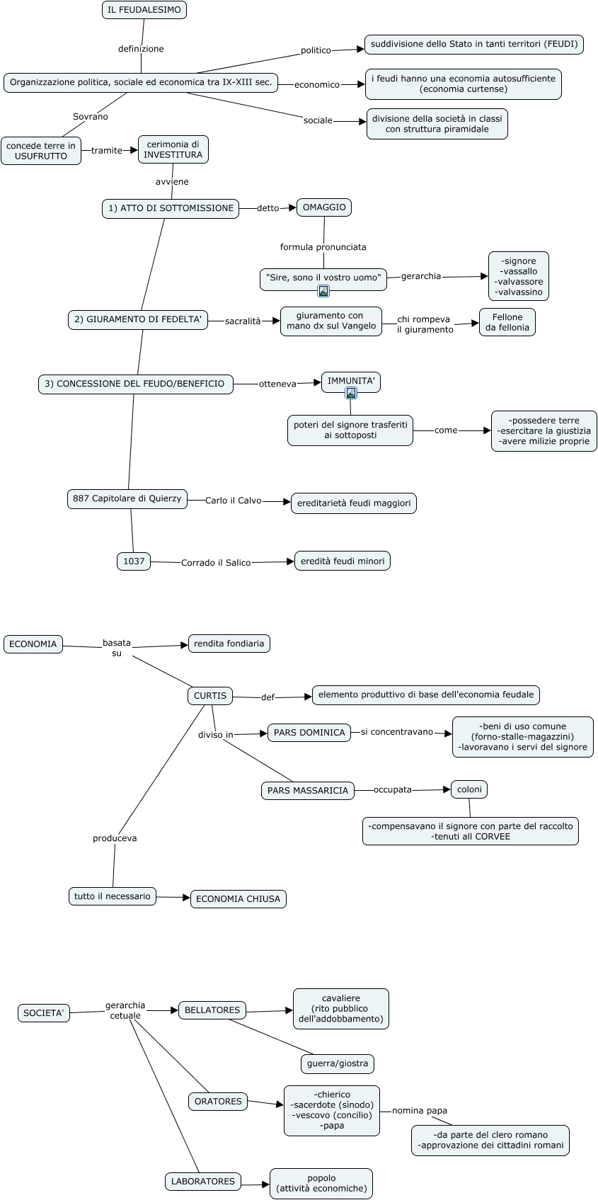
Questa Cmap, creata con IHMC CmapTools, contiene informazioni relative a: Feudalesimo, BELLATORES ???? guerra/giostra, OMAGGIO formula pronunciata "Sire, sono il vostro uomo", Organizzazione politica, sociale ed economica tra IX-XIII sec. economico i feudi hanno una economia autosufficiente (economia curtense), LABORATORES ???? popolo (attività economiche), ORATORES ???? -chierico -sacerdote (sìnodo) -vescovo (concilio) -papa, SOCIETA' gerarchia cetuale BELLATORES, 1037 Corrado il Salico eredità feudi minori, giuramento con mano dx sul Vangelo chi rompeva il giuramento Fellone da fellonia, Organizzazione politica, sociale ed economica tra IX-XIII sec. politico suddivisione dello Stato in tanti territori (FEUDI), 1) ATTO DI SOTTOMISSIONE detto OMAGGIO, concede terre in USUFRUTTO tramite cerimonia di INVESTITURA, "Sire, sono il vostro uomo" gerarchia -signore -vassallo -valvassore -valvassino, CURTIS diviso in PARS MASSARICIA, BELLATORES ???? cavaliere (rito pubblico dell'addobbamento), 3) CONCESSIONE DEL FEUDO/BENEFICIO era 887 Capitolare di Quierzy, poteri del signore trasferiti ai sottoposti come -possedere terre -esercitare la giustizia -avere milizie proprie, SOCIETA' gerarchia cetuale ORATORES, PARS MASSARICIA occupata coloni, 2) GIURAMENTO DI FEDELTA' sacralità giuramento con mano dx sul Vangelo, CURTIS def elemento produttivo di base dell'economia feudale