WARNING:
JavaScript is turned OFF. None of the links on this concept map will
work until it is reactivated.
If you need help turning JavaScript On, click here.
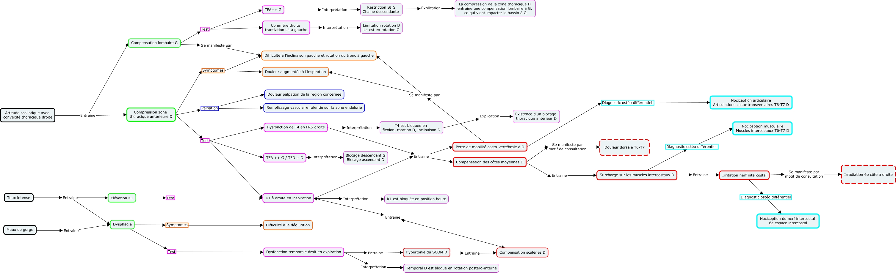
Cette carte de concepts créée avec IHMC CmapTools traite de: Cas 3_evaluation osteo_stephanie, Compression zone thoracique antérieure D Test Dysfonction de T4 en FRS droite, Compensation scalènes D Entraine K1 à droite en inspiration, Compensation des côtes moyennes D Entraine Surcharge sur les muscles intercostaux D, Irritation nerf intercostal Se manifeste par motif de consultation Irradiation 6e côte à droite, TFA++ G Interprétation Restriction SI G Chaine descendante, Toux intense Entraine Elévation K1, Dysfonction temporale droit en expiration Interprétation Temporal D est bloqué en rotation postéro-interne, Compression zone thoracique antérieure D Test TFA ++ G / TFD + D, Compression zone thoracique antérieure D Symptomes Difficulté à l’inclinaison gauche et rotation du tronc à gauche, Compression zone thoracique antérieure D Palpation Douleur palpation de la région concernée, Irritation nerf intercostal Diagnostic ostéo différentiel Nociception du nerf intercostal 6e espace intercostal, Compensation lombaire G Se manifeste par Difficulté à l’inclinaison gauche et rotation du tronc à gauche, Restriction SI G Chaine descendante Explication La compression de la zone thoracique D entraine une compensation lombaire à G, ce qui vient impacter le bassin à G, Surcharge sur les muscles intercostaux D Diagnostic ostéo différentiel Nociception musculaire Muscles intercostaux T6-T7 D, Hypertonie du SCOM D Entraine Compensation scalènes D, Dysfonction de T4 en FRS droite Entraine Compensation des côtes moyennes D, Dysfonction de T4 en FRS droite Entraine Perte de mobilité costo-vertébrale à D, K1 à droite en inspiration Entraine Compensation des côtes moyennes D, K1 à droite en inspiration Entraine Perte de mobilité costo-vertébrale à D, Dysfonction temporale droit en expiration Entraine Hypertonie du SCOM D