WARNING:
JavaScript is turned OFF. None of the links on this concept map will
work until it is reactivated.
If you need help turning JavaScript On, click here.
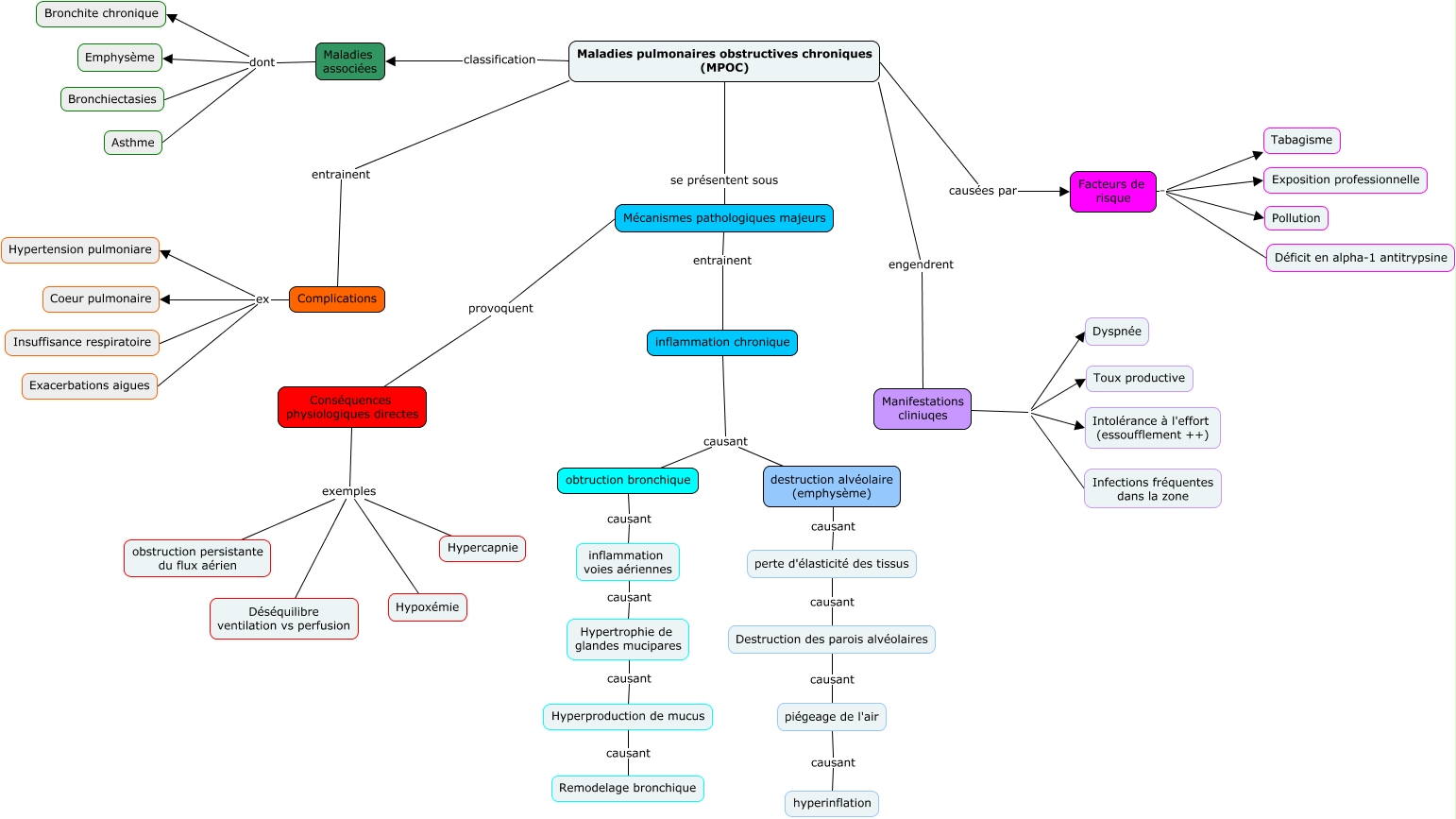
Cette carte de concepts créée avec IHMC CmapTools traite de: APP - cours 4 Audrey Barriault, inflammation chronique causant obtruction bronchique, Maladies pulmonaires obstructives chroniques (MPOC) classification Maladies associées, Maladies pulmonaires obstructives chroniques (MPOC) entrainent Complications, Hypertrophie de glandes mucipares causant Hyperproduction de mucus, Manifestations cliniuqes Dyspnée, Complications ex Hypertension pulmoniare, Conséquences physiologiques directes exemples Hypercapnie, Maladies pulmonaires obstructives chroniques (MPOC) engendrent Manifestations cliniuqes, Maladies associées dont Bronchiectasies, Manifestations cliniuqes Toux productive, Hyperproduction de mucus causant Remodelage bronchique, Conséquences physiologiques directes exemples Hypoxémie, Mécanismes pathologiques majeurs entrainent inflammation chronique, piégeage de l'air causant hyperinflation, Complications ex Exacerbations aigues, Facteurs de risque . Exposition professionnelle, inflammation chronique causant destruction alvéolaire (emphysème), Facteurs de risque . Pollution, Manifestations cliniuqes Infections fréquentes dans la zone, Destruction des parois alvéolaires causant piégeage de l'air