WARNING:
JavaScript is turned OFF. None of the links on this concept map will
work until it is reactivated.
If you need help turning JavaScript On, click here.
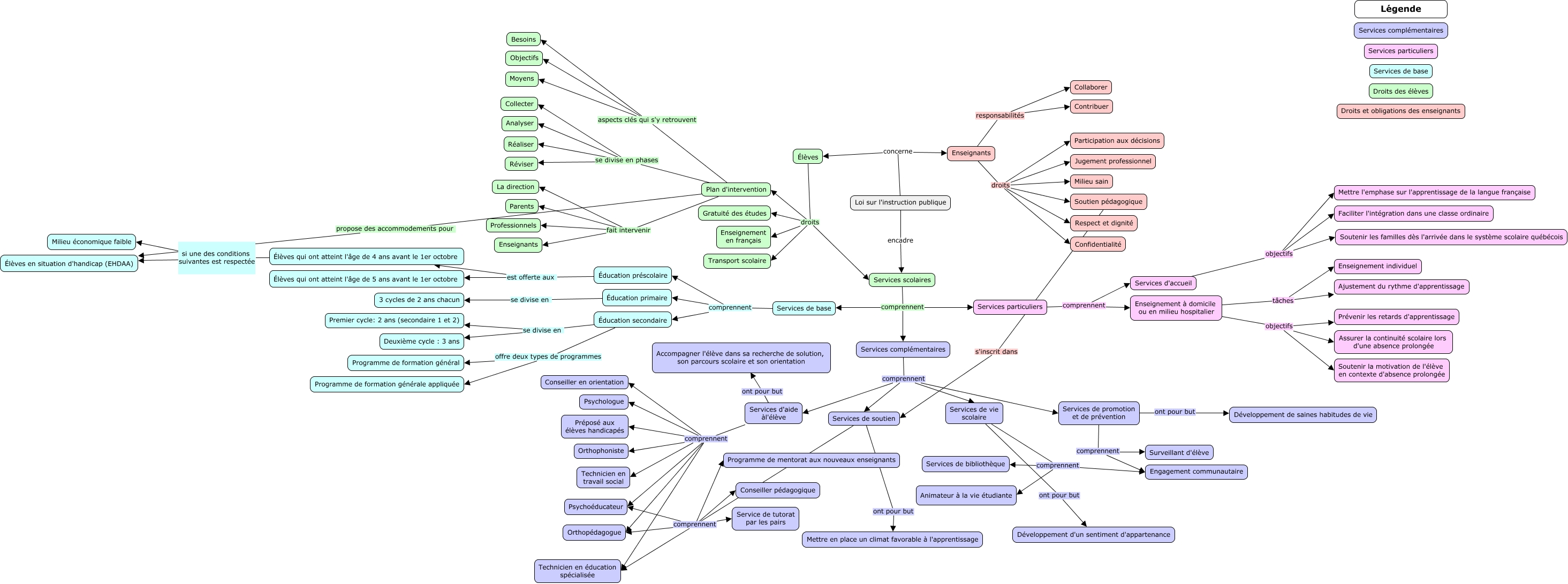
Cette carte de concepts créée avec IHMC CmapTools traite de: Volet 4 - VF1, Enseignants droits Soutien pédagogique, Services de promotion et de prévention comprennent Surveillant d'élève, Services d'accueil objectifs Faciliter l'intégration dans une classe ordinaire, Enseignants droits Jugement professionnel, Enseignement à domicile ou en milieu hospitalier tâches Enseignement individuel, Plan d'intervention aspects clés qui s'y retrouvent Moyens, Éducation secondaire offre deux types de programmes Programme de formation générale appliquée, Plan d'intervention se divise en phases Réviser, Plan d'intervention fait intervenir La direction, Services complémentaires comprennent Services de soutien, Services d'aide àl'élève comprennent Technicien en éducation spécialisée, Services d'aide àl'élève ont pour but Accompagner l'élève dans sa recherche de solution, son parcours scolaire et son orientation, Soutien pédagogique s'inscrit dans Services de soutien, Services de base comprennent Éducation préscolaire, Élèves droits Services scolaires, Services de vie scolaire comprennent Animateur à la vie étudiante, Services de soutien comprennent Orthopédagogue, Services de vie scolaire ont pour but Développement d'un sentiment d'appartenance, Services de base comprennent Éducation secondaire, Services d'aide àl'élève comprennent Psychoéducateur