WARNING:
JavaScript is turned OFF. None of the links on this concept map will
work until it is reactivated.
If you need help turning JavaScript On, click here.
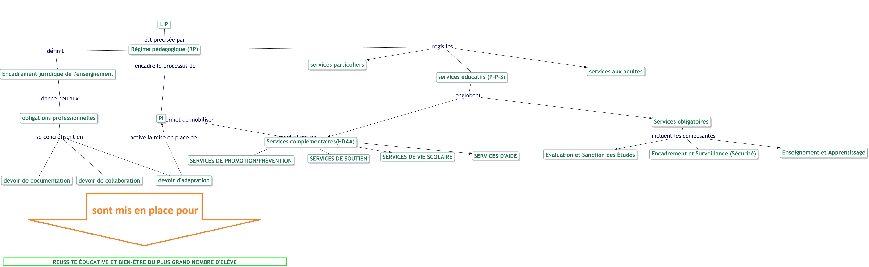
Cette carte de concepts créée avec IHMC CmapTools traite de: Carte Mj-Nik, Régime pédagogique (RP) encadre le processus de PI, Services complémentaires(HDAA) se détaillent en SERVICES DE VIE SCOLAIRE, obligations professionnelles se concrétisent en devoir de collaboration, Services complémentaires(HDAA) se détaillent en SERVICES DE PROMOTION/PRÉVENTION, Régime pédagogique (RP) regis les services aux adultes, devoir d'adaptation active la mise en place de PI, Services obligatoires incluent les composantes Enseignement et Apprentissage, services éducatifs (P-P-S) englobent Services complémentaires(HDAA), Régime pédagogique (RP) regis les services éducatifs (P-P-S), services éducatifs (P-P-S) englobent Services obligatoires, obligations professionnelles se concrétisent en devoir d'adaptation, obligations professionnelles se concrétisent en devoir de documentation, Encadrement juridique de l'enseignement donne lieu aux obligations professionnelles, Services obligatoires incluent les composantes Encadrement et Surveillance (Sécurité), Services complémentaires(HDAA) se détaillent en SERVICES DE SOUTIEN, Services obligatoires incluent les composantes Évaluation et Sanction des Études, Régime pédagogique (RP) regis les services particuliers, PI permet de mobiliser Services complémentaires(HDAA), LIP est précisée par Régime pédagogique (RP), Régime pédagogique (RP) définit Encadrement juridique de l'enseignement