WARNING:
JavaScript is turned OFF. None of the links on this concept map will
work until it is reactivated.
If you need help turning JavaScript On, click here.
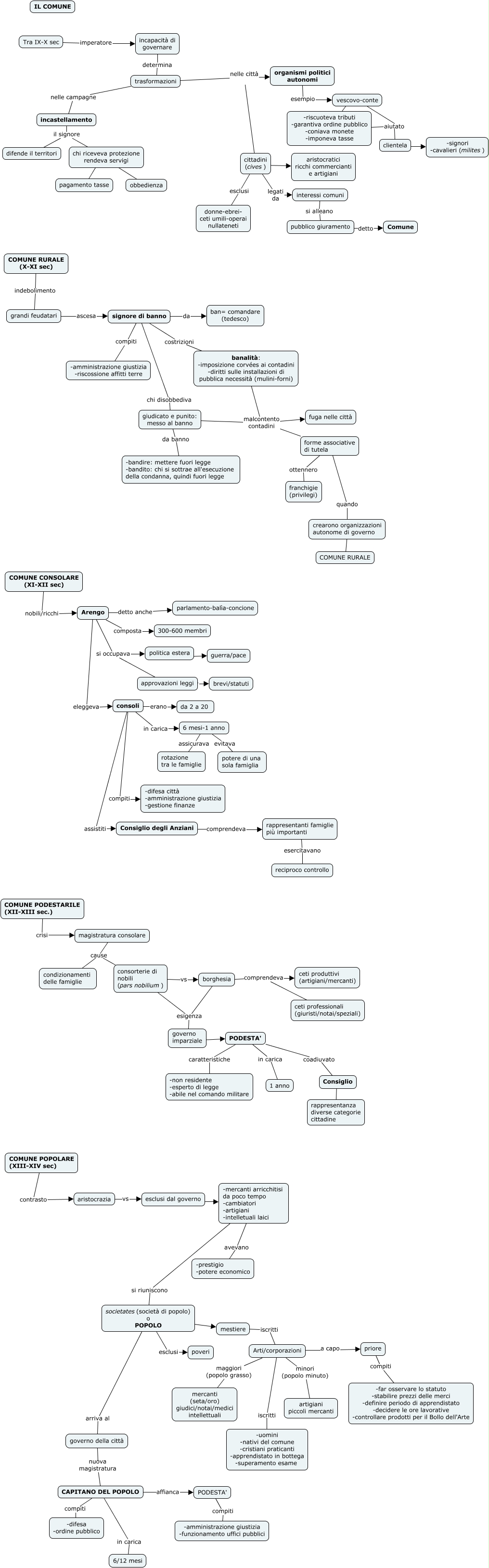
Questa Cmap, creata con IHMC CmapTools, contiene informazioni relative a: Il Comune, crearono organizzazioni autonome di governo ???? COMUNE RURALE, signore di banno compiti -amministrazione giustizia -riscossione affitti terre, esclusi dal governo ???? -mercanti arricchitisi da poco tempo -cambiatori -artigiani -intelletuali laici, societates(società di popolo) o POPOLO arriva al governo della città, Arti/corporazioni maggiori (popolo grasso) mercanti (seta/oro) giudici/notai/medici intellettuali, organismi politici autonomi esempio vescovo-conte, interessi comuni si alleano pubblico giuramento, 6 mesi-1 anno evitava potere di una sola famiglia, COMUNE POPOLARE (XIII-XIV sec) contrasto aristocrazia, trasformazioni nelle città organismi politici autonomi, -mercanti arricchitisi da poco tempo -cambiatori -artigiani -intelletuali laici si riuniscono societates(società di popolo) o POPOLO, pubblico giuramento detto Comune, consoli in carica 6 mesi-1 anno, incastellamento il signore chi riceveva protezione rendeva servigi, Arti/corporazioni minori (popolo minuto) artigiani piccoli mercanti, incapacità di governare determina trasformazioni, CAPITANO DEL POPOLO in carica 6/12 mesi, forme associative di tutela ottennero franchigie (privilegi), banalità: -imposizione corvées ai contadini -diritti sulle installazioni di pubblica necessità (mulini-forni) malcontento contadini fuga nelle città, borghesia comprendeva ceti produttivi (artigiani/mercanti)