WARNING:
JavaScript is turned OFF. None of the links on this concept map will
work until it is reactivated.
If you need help turning JavaScript On, click here.
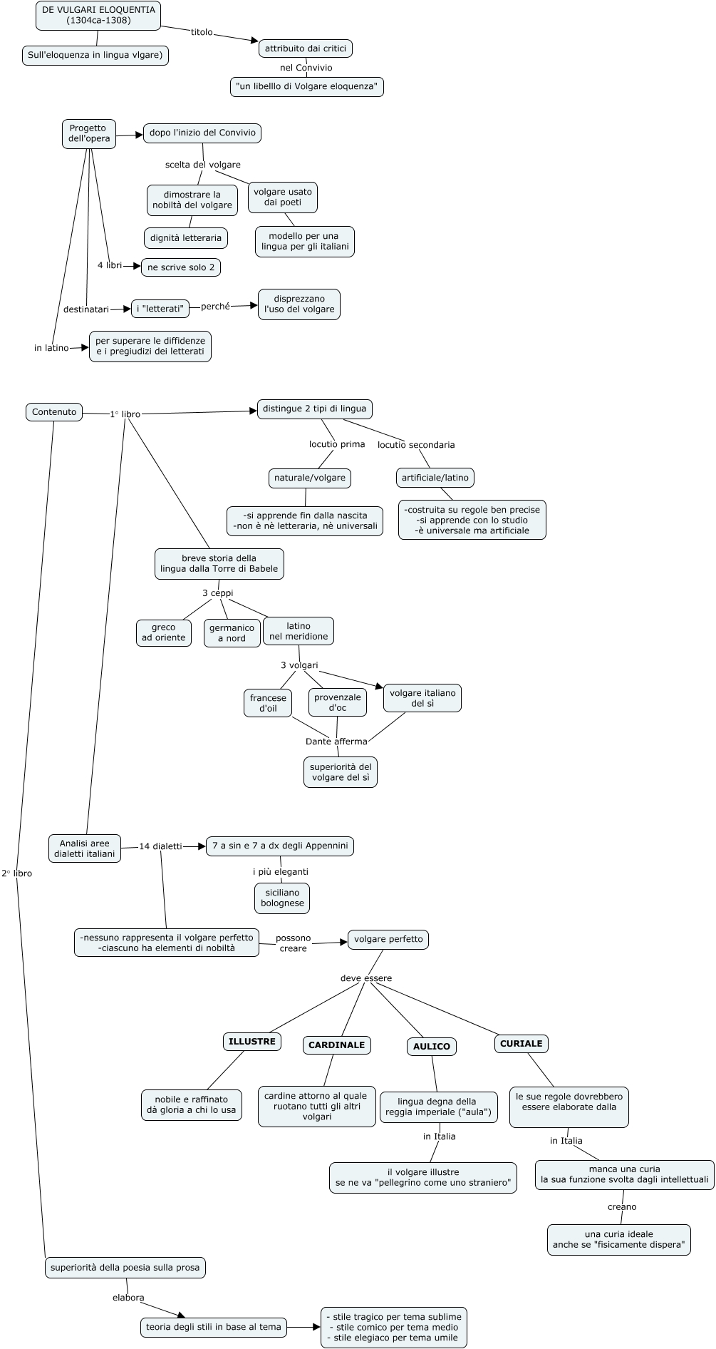
Questa Cmap, creata con IHMC CmapTools, contiene informazioni relative a: 4_De vulgari eloquentia, -nessuno rappresenta il volgare perfetto -ciascuno ha elementi di nobiltà possono creare volgare perfetto, provenzale d'oc Dante afferma superiorità del volgare del sì, dopo l'inizio del Convivio scelta del volgare volgare usato dai poeti, distingue 2 tipi di lingua locutio prima naturale/volgare, manca una curia la sua funzione svolta dagli intellettuali creano una curia ideale anche se "fisicamente dispera", 7 a sin e 7 a dx degli Appennini i più eleganti siciliano bolognese, CARDINALE ???? cardine attorno al quale ruotano tutti gli altri volgari, Contenuto 1° libro Analisi aree dialetti italiani, DE VULGARI ELOQUENTIA (1304ca-1308) titolo attribuito dai critici, attribuito dai critici nel Convivio "un libelllo di Volgare eloquenza", teoria degli stili in base al tema ???? - stile tragico per tema sublime - stile comico per tema medio - stile elegiaco per tema umile, breve storia della lingua dalla Torre di Babele 3 ceppi latino nel meridione, ILLUSTRE ???? nobile e raffinato dà gloria a chi lo usa, volgare perfetto deve essere ILLUSTRE, volgare perfetto deve essere CURIALE, Contenuto 2° libro superiorità della poesia sulla prosa, Progetto dell'opera destinatari i "letterati", dopo l'inizio del Convivio scelta del volgare dimostrare la nobiltà del volgare, volgare perfetto deve essere AULICO, distingue 2 tipi di lingua locutio secondaria artificiale/latino