WARNING:
JavaScript is turned OFF. None of the links on this concept map will
work until it is reactivated.
If you need help turning JavaScript On, click here.
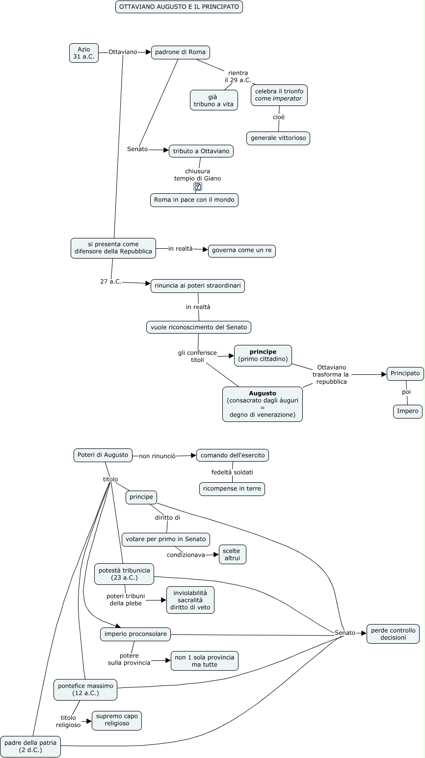
Questa Cmap, creata con IHMC CmapTools, contiene informazioni relative a: Il principato, vuole riconoscimento del Senato gli conferisce titoli Augusto (consacrato dagli àuguri = degno di venerazione), imperio proconsolare Senato perde controllo decisioni, Azio 31 a.C. Ottaviano si presenta come difensore della Repubblica, votare per primo in Senato condizionava scelte altrui, rinuncia ai poteri straordinari in realtà vuole riconoscimento del Senato, principe (primo cittadino) Ottaviano trasforma la repubblica Principato, celebra il trionfo come imperator cioè generale vittorioso, comando dell'esercito fedeltà soldati ricompense in terre, Poteri di Augusto titolo pontefice massimo (12 a.C.), padre della patria (2 d.C.) Senato perde controllo decisioni, Poteri di Augusto titolo padre della patria (2 d.C.), padrone di Roma rientra il 29 a.C. celebra il trionfo come imperator, Principato poi Impero, imperio proconsolare potere sulla provincia non 1 sola provincia ma tutte, Poteri di Augusto titolo imperio proconsolare, principe diritto di votare per primo in Senato, principe Senato perde controllo decisioni, pontefice massimo (12 a.C.) Senato perde controllo decisioni, Azio 31 a.C. Ottaviano padrone di Roma, tributo a Ottaviano chiusura tempio di Giano Roma in pace con il mondo