WARNING:
JavaScript is turned OFF. None of the links on this concept map will
work until it is reactivated.
If you need help turning JavaScript On, click here.
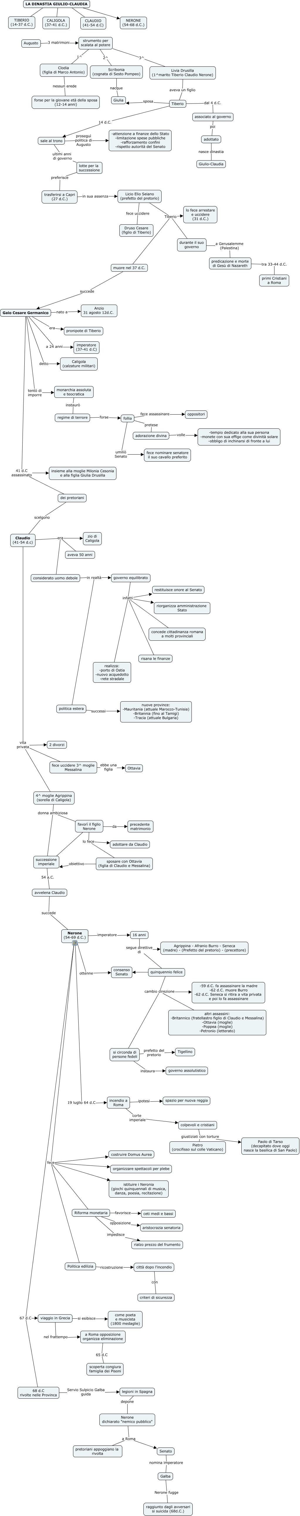
Questa Cmap, creata con IHMC CmapTools, contiene informazioni relative a: Dinastia Giulio-Claudia, Riforma monetaria opposizione aristocrazia senatoria, incendio a Roma ipotesi spazio per nuova reggia, Claudio (41-54 d.c) era aveva 50 anni, lotte per la successione preferisce trasferirsi a Capri (27 d.C.), Nerone (54-69 d.C.) fece Riforma monetaria, quinquennio felice cambio direzione -59 d.C. fa assassinare la madre -62 d.C. muore Burro -62 d.C. Seneca si ritira a vita privata e poi lo fa assassinare, dei pretoriani scelgono Claudio (41-54 d.c), a Roma opposizione organizza eliminazione 65 d.C scoperta congiura famiglia dei Pisoni, Livia Drusilla (1^marito Tiberio Claudio Nerone) aveva un figlio Tiberio, Riforma monetaria favorisce ceti medi e bassi, follia pretese adorazione divina, 4^ moglie Agrippina (sorella di Caligola) donna ambiziosa successione imperiale, si circonda di persone fedeli prefetto del pretorio Tigellino, favorì il figlio Nerone da precedente matrimonio, città dopo l'incendio con criteri di sicurezza, considerato uomo debole in realtà politica estera, legioni in Spagna depone Nerone dichiarato "nemico pubblico", follia fece assassinare oppositori, sale al trono ultimi anni di governo lotte per la successione, Nerone dichiarato "nemico pubblico" a Roma pretoriani appoggiano la rivolta