WARNING:
JavaScript is turned OFF. None of the links on this concept map will
work until it is reactivated.
If you need help turning JavaScript On, click here.
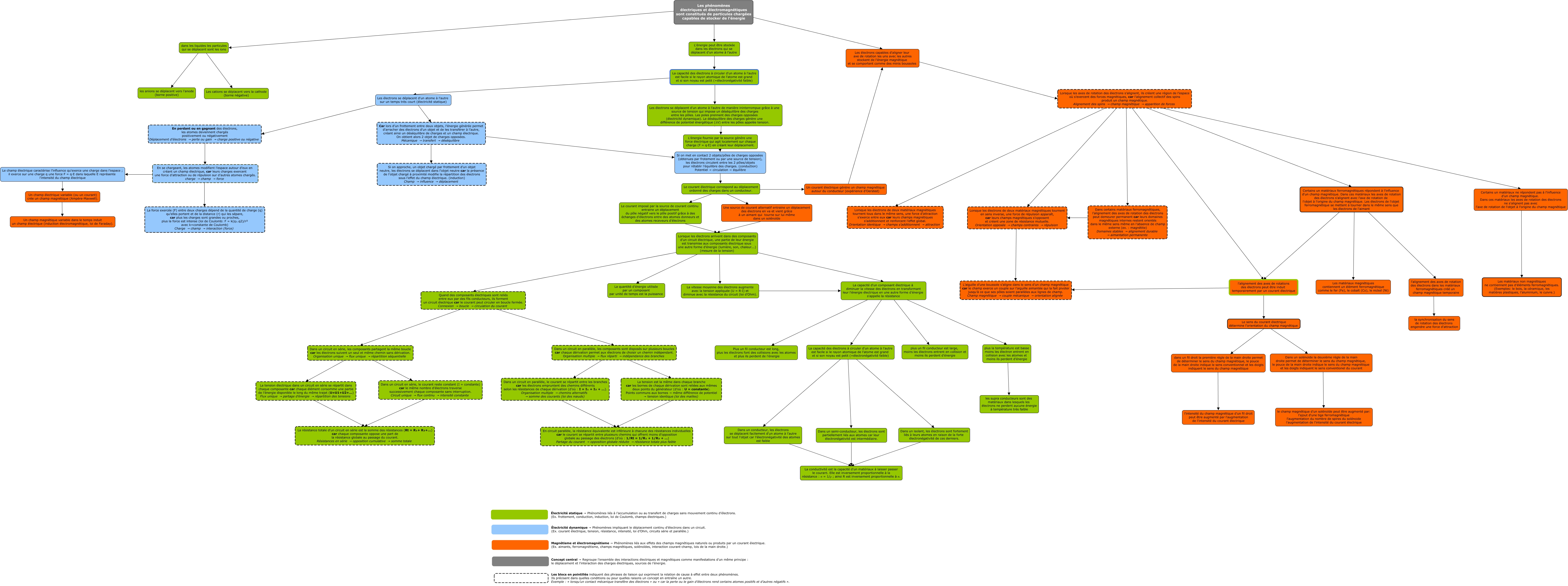
Cette carte de concepts créée avec IHMC CmapTools traite de: Équipe_T3_8_carte_corrections_IG_DOM27oct_corrections_IG, Le courant imposé par la source de courant continu entraine un déplacement du pôle négatif vers le pôle positif grâce à des échanges d'électrons entre des atomes donneurs et des atomes receveurs d'électrons ???? Lorsque les électrons arrivent dans des composants d'un circuit électrique, une partie de leur énergie est transmise aux composants électrique sous une autre forme d'énergie (lumière, son, chaleur...) (mesure de la tension), Certains un matériaux ferromagnétiques répondent à l'influence d'un champ magnétique. Dans ces matériaux les axes de rotation des électrons s'alignent avec l'axe de rotation de l'objet à l'origine du champ magnétique. Les électrons de l'objet ferromagnétique se mettent à tourner dans le même sens que les électrons de l'aimant ???? l'alignement des axes de rotation des électrons dans les matériaux ferromagnétiques créé un champ magnétique temporaire, Certains un matériaux ferromagnétiques répondent à l'influence d'un champ magnétique. Dans ces matériaux les axes de rotation des électrons s'alignent avec l'axe de rotation de l'objet à l'origine du champ magnétique. Les électrons de l'objet ferromagnétique se mettent à tourner dans le même sens que les électrons de l'aimant ???? Les matériaux magnétiques contiennent un élément ferromagnétique comme le fer (Fe), le cobalt (Co), le nickel (Ni), Un champ électrique variable (ou un courant) crée un champ magnétique (Ampère-Maxwell). ???? Un champ magnétique variable dans le temps induit un champ électrique (induction électromagnétique, loi de Faraday)., Les phénomènes électriques et électromagnétiques sont constitués de particules chargées capables de stocker de l'énergie ???? dans les liquides les particules qui se déplacent sont les ions, La capacité des électrons à circuler d'un atome à l'autre est facile si le rayon atomique de l'atome est grand et si son noyau est petit (=électronégativité faible) ???? Les électrons se déplacent d'un atome à l'autre de manière ininterrompue grâce à une source de tension qui impose un déséquilibre des charges entre les pôles. Les poles prennent des charges opposées (électricité dynamique). Le déséquilibre des charges génère une différence de potentiel énergétique (ΔV) entre les pôles appelée tension., La capacité des électrons à circuler d'un atome à l'autre est facile si le rayon atomique de l'atome est grand et si son noyau est petit (=électronégativité faible) ???? Dans un conducteur, les électrons se déplacent facilement d'un atome à l'autre sur tout l'objet car l'électronégativité des atomes est faible, Lorsque les électrons arrivent dans des composants d'un circuit électrique, une partie de leur énergie est transmise aux composants électrique sous une autre forme d'énergie (lumière, son, chaleur...) (mesure de la tension) ???? La quantité d'énergie utilisée par un composant par unité de temps est la puissance, Le courant électrique correspond au déplacement ordonné des charges dans un conducteur. ???? Une source de courant alternatif entraine un déplacement des électrons en va et vient grâce à un aimant qui tourne sur lui même dans un solénoïde, Lorsque les axes de rotation des électrons s’alignent, ils créent une région de l’espace où s’exercent des forces magnétiques, car l’alignement collectif des spins produit un champ magnétique. Alignement des spins → champ magnétique → apparition de forces ???? Lorsque les électrons de deux matériaux magnétiques tournent en sens inverse, une force de répulsion apparaît, car leurs champs magnétiques s’opposent et créent une zone de résistance mutuelle. Orientation opposée → champs contraires → répulsion, En se chargeant, les atomes modifient l’espace autour d’eux en créant un champ électrique, car leurs charges exercent une force d’attraction ou de répulsion sur d’autres atomes chargés. charge → champ → force ???? Le champ électrique caractérise l’influence qu'exerce une charge dans l’espace ; il exerce sur une charge q une force F = q·E dans laquelle E représente l'intensité du champ électrique, Une source de courant alternatif entraine un déplacement des électrons en va et vient grâce à un aimant qui tourne sur lui même dans un solénoïde ???? Lorsque les électrons arrivent dans des composants d'un circuit électrique, une partie de leur énergie est transmise aux composants électrique sous une autre forme d'énergie (lumière, son, chaleur...) (mesure de la tension), Les électrons capables d'aligner leur axe de rotation les uns avec les autres stockent de l'énergie magnétique et se comportent comme des minis boussoles ???? Lorsque les axes de rotation des électrons s’alignent, ils créent une région de l’espace où s’exercent des forces magnétiques, car l’alignement collectif des spins produit un champ magnétique. Alignement des spins → champ magnétique → apparition de forces, Lorsque les axes de rotation des électrons s’alignent, ils créent une région de l’espace où s’exercent des forces magnétiques, car l’alignement collectif des spins produit un champ magnétique. Alignement des spins → champ magnétique → apparition de forces ???? l'alignement des axes de rotations des électrons peut être induit temporairement par un courant électrique, Lorsque les électrons arrivent dans des composants d'un circuit électrique, une partie de leur énergie est transmise aux composants électrique sous une autre forme d'énergie (lumière, son, chaleur...) (mesure de la tension) ???? Quand des composants électriques sont reliés entre eux par des fils conducteurs, ils forment un circuit électrique car le courant peut circuler en boucle fermée. Connexion → boucle → circulation du courant, Dans un solénoïde la deuxième règle de la main droite permet de déterminer le sens du champ magnétique, le pouce de la main droite indique le sens du champ magnétique et les doigts indiquent le sens conventionel du courant ???? le champ magnétique d'un solénoïde peut être augmenté par: l'ajout d'une tige ferromagnétique l'augmentation du nombre de spires du solénoide l'augmentation de l'intensité du courant électrique, dans les liquides les particules qui se déplacent sont les ions ???? les anions se déplacent vers l'anode (borne positive), La vitesse moyenne des électrons augmente avec la tension appliquée (U = R·I) et diminue avec la résistance du circuit (loi d’Ohm). ???? La capacité d'un composant électrique à diminuer la vitesse des électrons en transformant leur l'énergie électrique en une autre forme d'énergie s'appelle la résistance, Lorsque les axes de rotation des électrons s’alignent, ils créent une région de l’espace où s’exercent des forces magnétiques, car l’alignement collectif des spins produit un champ magnétique. Alignement des spins → champ magnétique → apparition de forces ???? Certains un matériaux ferromagnétiques répondent à l'influence d'un champ magnétique. Dans ces matériaux les axes de rotation des électrons s'alignent avec l'axe de rotation de l'objet à l'origine du champ magnétique. Les électrons de l'objet ferromagnétique se mettent à tourner dans le même sens que les électrons de l'aimant, La tension est la même dans chaque branche car les bornes de chaque dérivation sont reliées aux mêmes deux points du générateur (d’où : U = constante). Points communs aux bornes → même différence de potentiel → tension identique (loi des mailles) ???? En circuit parallèle, la résistance équivalente est inférieure à chacune des résistances individuelles car le courant se répartit entre plusieurs chemins qui offrent moins d’opposition globale au passage des électrons (d’où : 1/Rt = 1/R₁ + 1/R₂ + …) Partage du courant → opposition globale réduite → résistance totale plus faible