WARNING:
JavaScript is turned OFF. None of the links on this concept map will
work until it is reactivated.
If you need help turning JavaScript On, click here.
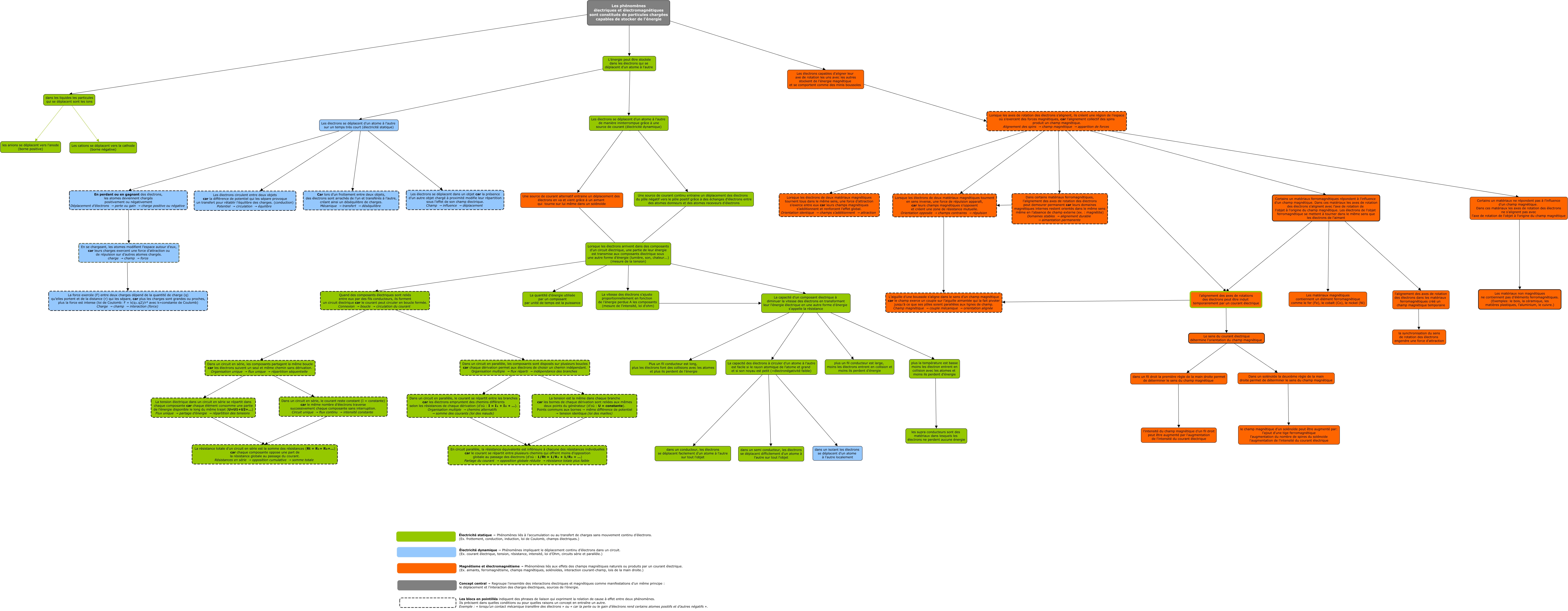
Cette carte de concepts créée avec IHMC CmapTools traite de: Équipe_T3_8_carte_corrections_IG_DOM27oct_2, plus la température est basse moins les électron entrent en collision avec les atomes et moins ils perdent d'énergie ???? les supra conducteurs sont des matériaux dans lesquels les électrons ne perdent aucune énergie, La capacité des électrons à circuler d'un atome à l'autre est facile si le rayon atomique de l'atome et grand et si son noyau est petit (=électronégativité faible) ???? dans un isolant les électrons se déplacent d'un atome à l'autre localement, Les électrons se déplacent d'un atome à l'autre sur un temps très court (électricité statique) ???? Les électrons se déplacent dans un objet car la présence d’un autre objet chargé à proximité modifie leur répartition sous l’effet de son champ électrique. Champ → influence → déplacement, l'alignement des axes de rotations des électrons peut être induit temporairement par un courant électrique Le sens du courant électrique détermine l'orientation du champ magnétique Dans un solénoïde la deuxième règle de la main droite permet de déterminer le sens du champ magnétique, Dans un circuit en série, le courant reste constant (I = constante) car le même nombre d’électrons traverse successivement chaque composante sans interruption. Circuit unique → flux continu → intensité constante ???? La résistance totale d’un circuit en série est la somme des résistances (Rt = R₁+ R₂+...) car chaque composante oppose une part de la résistance globale au passage du courant. Résistances en série → opposition cumulative → somme totale, Lorsque les électrons de deux matériaux magnétiques tournent en sens inverse, une force de répulsion apparaît, car leurs champs magnétiques s’opposent et créent une zone de résistance mutuelle. Orientation opposée → champs contraires → répulsion ???? L’aiguille d’une boussole s’aligne dans le sens d’un champ magnétique car le champ exerce un couple sur l’aiguille aimantée qui la fait pivoter jusqu’à ce que ses pôles soient parallèles aux lignes de champ. Champ magnétique → couple mécanique → orientation alignée, dans les liquides les particules qui se déplacent sont les ions ???? Les cations se déplacent vers la cathode (borne négative), Les électrons se déplacent d'un atome à l'autre de manière ininterrompue grâce à une source de courant (électricité dynamique) Une source de courant alternatif entraine un déplacement des électrons en va et vient grâce à un aimant qui tourne sur lui même dans un solénoïde, Les phénomènes électriques et électromagnétiques sont constitués de particules chargées capables de stocker de l'énergie ???? dans les liquides les particules qui se déplacent sont les ions, Lorsque les axes de rotation des électrons s’alignent, ils créent une région de l’espace où s’exercent des forces magnétiques, car l’alignement collectif des spins produit un champ magnétique. Alignement des spins → champ magnétique → apparition de forces ???? Lorsque les électrons de deux matériaux magnétiques tournent en sens inverse, une force de répulsion apparaît, car leurs champs magnétiques s’opposent et créent une zone de résistance mutuelle. Orientation opposée → champs contraires → répulsion, La tension est la même dans chaque branche car les bornes de chaque dérivation sont reliées aux mêmes deux points du générateur (d’où : U = constante). Points communs aux bornes → même différence de potentiel → tension identique (loi des mailles) ???? En circuit parallèle, la résistance équivalente est inférieure à chacune des résistances individuelles car le courant se répartit entre plusieurs chemins qui offrent moins d’opposition globale au passage des électrons (d’où : 1/Rt = 1/R₁ + 1/R₂ + …) Partage du courant → opposition globale réduite → résistance totale plus faible, Certains un matériaux ferromagnétiques répondent à l'influence d'un champ magnétique. Dans ces matériaux les axes de rotation des électrons s'alignent avec l'axe de rotation de l'objet à l'origine du champ magnétique. Les électrons de l'objet ferromagnétique se mettent à tourner dans le même sens que les électrons de l'aimant ???? l'alignement des axes de rotations des électrons peut être induit temporairement par un courant électrique, Lorsque les électrons arrivent dans des composants d'un circuit électrique, une partie de leur énergie est transmise aux composants électrique sous une autre forme d'énergie (lumière, son, chaleur...) (mesure de la tension) ???? La capacité d'un composant électrique à diminuer la vitesse des électrons en transformant leur l'énergie électrique en une autre forme d'énergie s'appelle la résistance, La capacité des électrons à circuler d'un atome à l'autre est facile si le rayon atomique de l'atome et grand et si son noyau est petit (=électronégativité faible) ???? dans un semi conducteur, les électrons se déplacent difficilement d'un atome à l'autre sur tout l'objet, Les phénomènes électriques et électromagnétiques sont constitués de particules chargées capables de stocker de l'énergie ???? Les électrons capables d'aligner leur axe de rotation les uns avec les autres stockent de l'énergie magnétique et se comportent comme des minis boussoles, La tension électrique dans un circuit en série se répartit dans chaque composante car chaque élément consomme une partie de l’énergie disponible le long du même trajet (U=U1+U2+...) Flux unique → partage d’énergie → répartition des tensions ???? La résistance totale d’un circuit en série est la somme des résistances (Rt = R₁+ R₂+...) car chaque composante oppose une part de la résistance globale au passage du courant. Résistances en série → opposition cumulative → somme totale, l'alignement des axes de rotations des électrons peut être induit temporairement par un courant électrique Le sens du courant électrique détermine l'orientation du champ magnétique dans un fil droit la première règle de la main droite permet de déterminer le sens du champ magnétique, L'énergie peut être stockée dans les électrons qui se déplacent d'un atome à l'autre ??? Les électrons se déplacent d'un atome à l'autre de manière ininterrompue grâce à une source de courant (électricité dynamique), La capacité d'un composant électrique à diminuer la vitesse des électrons en transformant leur l'énergie électrique en une autre forme d'énergie s'appelle la résistance ???? Plus un fil conducteur est long, plus les électrons font des collisions avec les atomes et plus ils perdent de l'énergie, Une source de courant continu entraine un déplacement des électrons du pôle négatif vers le pôle positif grâce à des échanges d'électrons entre des atomes donneurs et des atomes receveurs d'électrons ???? Lorsque les électrons arrivent dans des composants d'un circuit électrique, une partie de leur énergie est transmise aux composants électrique sous une autre forme d'énergie (lumière, son, chaleur...) (mesure de la tension)