WARNING:
JavaScript is turned OFF. None of the links on this concept map will
work until it is reactivated.
If you need help turning JavaScript On, click here.
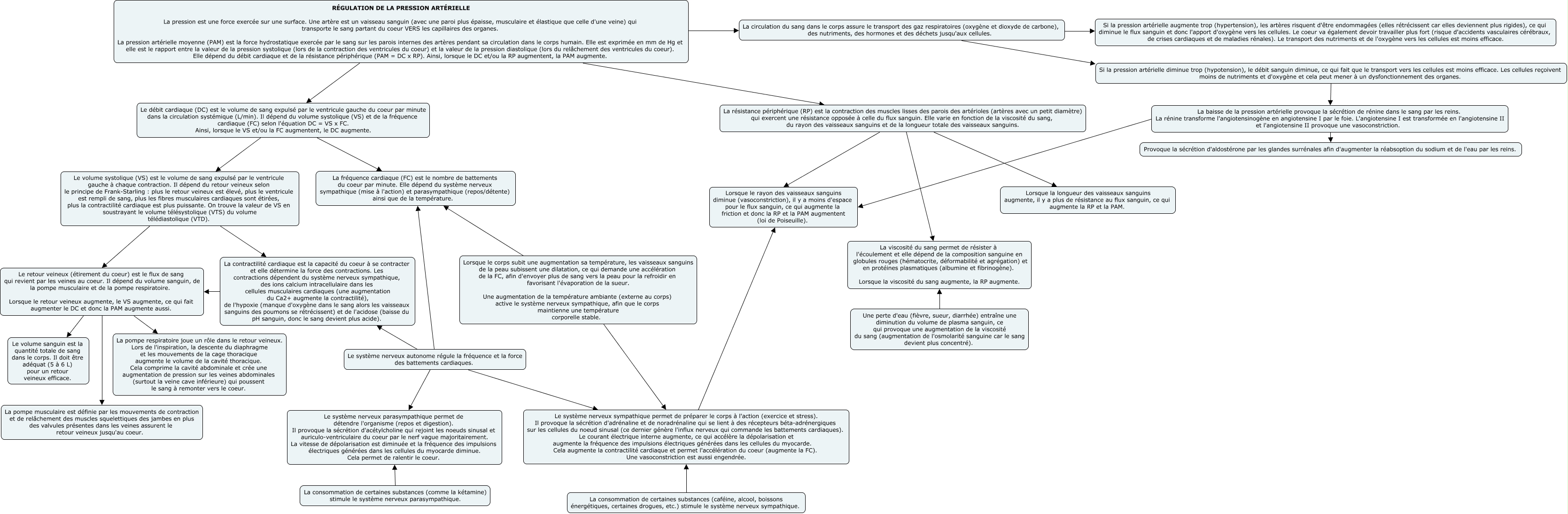
Cette carte de concepts créée avec IHMC CmapTools traite de: Partie Karine, La consommation de certaines substances (comme la kétamine) stimule le système nerveux parasympathique. Le système nerveux parasympathique permet de détendre l'organisme (repos et digestion). Il provoque la sécrétion d'acétylcholine qui rejoint les noeuds sinusal et auriculo-ventriculaire du coeur par le nerf vague majoritairement. La vitesse de dépolarisation est diminuée et la fréquence des impulsions électriques générées dans les cellules du myocarde diminue. Cela permet de ralentir le coeur., Le retour veineux (étirement du coeur) est le flux de sang qui revient par les veines au coeur. Il dépend du volume sanguin, de la pompe musculaire et de la pompe respiratoire. Lorsque le retour veineux augmente, le VS augmente, ce qui fait augmenter le DC et donc la PAM augmente aussi. La pompe musculaire est définie par les mouvements de contraction et de relâchement des muscles squelettiques des jambes en plus des valvules présentes dans les veines assurent le retour veineux jusqu'au coeur., RÉGULATION DE LA PRESSION ARTÉRIELLE La pression est une force exercée sur une surface. Une artère est un vaisseau sanguin (avec une paroi plus épaisse, musculaire et élastique que celle d'une veine) qui transporte le sang partant du coeur VERS les capillaires des organes. La pression artérielle moyenne (PAM) est la force hydrostatique exercée par le sang sur les parois internes des artères pendant sa circulation dans le corps humain. Elle est exprimée en mm de Hg et elle est le rapport entre la valeur de la pression systolique (lors de la contraction des ventricules du coeur) et la valeur de la pression diastolique (lors du relâchement des ventricules du coeur). Elle dépend du débit cardiaque et de la résistance périphérique (PAM = DC x RP). Ainsi, lorsque le DC et/ou la RP augmentent, la PAM augmente. La circulation du sang dans le corps assure le transport des gaz respiratoires (oxygène et dioxyde de carbone), des nutriments, des hormones et des déchets jusqu'aux cellules., Le système nerveux autonome régule la fréquence et la force des battements cardiaques. La fréquence cardiaque (FC) est le nombre de battements du coeur par minute. Elle dépend du système nerveux sympathique (mise à l'action) et parasympathique (repos/détente) ainsi que de la température., La contractilité cardiaque est la capacité du coeur à se contracter et elle détermine la force des contractions. Les contractions dépendent du système nerveux sympathique, des ions calcium intracellulaire dans les cellules musculaires cardiaques (une augmentation du Ca2+ augmente la contractilité), de l'hypoxie (manque d'oxygène dans le sang alors les vaisseaux sanguins des poumons se rétrécissent) et de l'acidose (baisse du pH sanguin, donc le sang devient plus acide). Le retour veineux (étirement du coeur) est le flux de sang qui revient par les veines au coeur. Il dépend du volume sanguin, de la pompe musculaire et de la pompe respiratoire. Lorsque le retour veineux augmente, le VS augmente, ce qui fait augmenter le DC et donc la PAM augmente aussi., RÉGULATION DE LA PRESSION ARTÉRIELLE La pression est une force exercée sur une surface. Une artère est un vaisseau sanguin (avec une paroi plus épaisse, musculaire et élastique que celle d'une veine) qui transporte le sang partant du coeur VERS les capillaires des organes. La pression artérielle moyenne (PAM) est la force hydrostatique exercée par le sang sur les parois internes des artères pendant sa circulation dans le corps humain. Elle est exprimée en mm de Hg et elle est le rapport entre la valeur de la pression systolique (lors de la contraction des ventricules du coeur) et la valeur de la pression diastolique (lors du relâchement des ventricules du coeur). Elle dépend du débit cardiaque et de la résistance périphérique (PAM = DC x RP). Ainsi, lorsque le DC et/ou la RP augmentent, la PAM augmente. La résistance périphérique (RP) est la contraction des muscles lisses des parois des artérioles (artères avec un petit diamètre) qui exercent une résistance opposée à celle du flux sanguin. Elle varie en fonction de la viscosité du sang, du rayon des vaisseaux sanguins et de la longueur totale des vaisseaux sanguins., La consommation de certaines substances (caféine, alcool, boissons énergétiques, certaines drogues, etc.) stimule le système nerveux sympathique. Le système nerveux sympathique permet de préparer le corps à l'action (exercice et stress). Il provoque la sécrétion d'adrénaline et de noradrénaline qui se lient à des récepteurs béta-adrénergiques sur les cellules du noeud sinusal (ce dernier génère l'influx nerveux qui commande les battements cardiaques). Le courant électrique interne augmente, ce qui accélère la dépolarisation et augmente la fréquence des impulsions électriques générées dans les cellules du myocarde. Cela augmente la contractilité cardiaque et permet l'accélération du coeur (augmente la FC). Une vasoconstriction est aussi engendrée., La circulation du sang dans le corps assure le transport des gaz respiratoires (oxygène et dioxyde de carbone), des nutriments, des hormones et des déchets jusqu'aux cellules. Si la pression artérielle diminue trop (hypotension), le débit sanguin diminue, ce qui fait que le transport vers les cellules est moins efficace. Les cellules reçoivent moins de nutriments et d'oxygène et cela peut mener à un dysfonctionnement des organes., Le système nerveux autonome régule la fréquence et la force des battements cardiaques. Le système nerveux sympathique permet de préparer le corps à l'action (exercice et stress). Il provoque la sécrétion d'adrénaline et de noradrénaline qui se lient à des récepteurs béta-adrénergiques sur les cellules du noeud sinusal (ce dernier génère l'influx nerveux qui commande les battements cardiaques). Le courant électrique interne augmente, ce qui accélère la dépolarisation et augmente la fréquence des impulsions électriques générées dans les cellules du myocarde. Cela augmente la contractilité cardiaque et permet l'accélération du coeur (augmente la FC). Une vasoconstriction est aussi engendrée., Lorsque le corps subit une augmentation sa température, les vaisseaux sanguins de la peau subissent une dilatation, ce qui demande une accélération de la FC, afin d'envoyer plus de sang vers la peau pour la refroidir en favorisant l'évaporation de la sueur. Une augmentation de la température ambiante (externe au corps) active le système nerveux sympathique, afin que le corps maintienne une température corporelle stable. La fréquence cardiaque (FC) est le nombre de battements du coeur par minute. Elle dépend du système nerveux sympathique (mise à l'action) et parasympathique (repos/détente) ainsi que de la température., La baisse de la pression artérielle provoque la sécrétion de rénine dans le sang par les reins. La rénine transforme l'angiotensinogène en angiotensine I par le foie. L'angiotensine I est transformée en l'angiotensine II et l'angiotensine II provoque une vasoconstriction. Provoque la sécrétion d'aldostérone par les glandes surrénales afin d'augmenter la réabsoption du sodium et de l'eau par les reins., Le système nerveux autonome régule la fréquence et la force des battements cardiaques. La contractilité cardiaque est la capacité du coeur à se contracter et elle détermine la force des contractions. Les contractions dépendent du système nerveux sympathique, des ions calcium intracellulaire dans les cellules musculaires cardiaques (une augmentation du Ca2+ augmente la contractilité), de l'hypoxie (manque d'oxygène dans le sang alors les vaisseaux sanguins des poumons se rétrécissent) et de l'acidose (baisse du pH sanguin, donc le sang devient plus acide)., Lorsque le corps subit une augmentation sa température, les vaisseaux sanguins de la peau subissent une dilatation, ce qui demande une accélération de la FC, afin d'envoyer plus de sang vers la peau pour la refroidir en favorisant l'évaporation de la sueur. Une augmentation de la température ambiante (externe au corps) active le système nerveux sympathique, afin que le corps maintienne une température corporelle stable. Le système nerveux sympathique permet de préparer le corps à l'action (exercice et stress). Il provoque la sécrétion d'adrénaline et de noradrénaline qui se lient à des récepteurs béta-adrénergiques sur les cellules du noeud sinusal (ce dernier génère l'influx nerveux qui commande les battements cardiaques). Le courant électrique interne augmente, ce qui accélère la dépolarisation et augmente la fréquence des impulsions électriques générées dans les cellules du myocarde. Cela augmente la contractilité cardiaque et permet l'accélération du coeur (augmente la FC). Une vasoconstriction est aussi engendrée., Le retour veineux (étirement du coeur) est le flux de sang qui revient par les veines au coeur. Il dépend du volume sanguin, de la pompe musculaire et de la pompe respiratoire. Lorsque le retour veineux augmente, le VS augmente, ce qui fait augmenter le DC et donc la PAM augmente aussi. Le volume sanguin est la quantité totale de sang dans le corps. Il doit être adéquat (5 à 6 L) pour un retour veineux efficace., Le retour veineux (étirement du coeur) est le flux de sang qui revient par les veines au coeur. Il dépend du volume sanguin, de la pompe musculaire et de la pompe respiratoire. Lorsque le retour veineux augmente, le VS augmente, ce qui fait augmenter le DC et donc la PAM augmente aussi. La pompe respiratoire joue un rôle dans le retour veineux. Lors de l'inspiration, la descente du diaphragme et les mouvements de la cage thoracique augmente le volume de la cavité thoracique. Cela comprime la cavité abdominale et crée une augmentation de pression sur les veines abdominales (surtout la veine cave inférieure) qui poussent le sang à remonter vers le coeur., La baisse de la pression artérielle provoque la sécrétion de rénine dans le sang par les reins. La rénine transforme l'angiotensinogène en angiotensine I par le foie. L'angiotensine I est transformée en l'angiotensine II et l'angiotensine II provoque une vasoconstriction. Lorsque le rayon des vaisseaux sanguins diminue (vasoconstriction), il y a moins d'espace pour le flux sanguin, ce qui augmente la friction et donc la RP et la PAM augmentent (loi de Poiseuille)., Si la pression artérielle diminue trop (hypotension), le débit sanguin diminue, ce qui fait que le transport vers les cellules est moins efficace. Les cellules reçoivent moins de nutriments et d'oxygène et cela peut mener à un dysfonctionnement des organes. La baisse de la pression artérielle provoque la sécrétion de rénine dans le sang par les reins. La rénine transforme l'angiotensinogène en angiotensine I par le foie. L'angiotensine I est transformée en l'angiotensine II et l'angiotensine II provoque une vasoconstriction., Le volume systolique (VS) est le volume de sang expulsé par le ventricule gauche à chaque contraction. Il dépend du retour veineux selon le principe de Frank-Starling : plus le retour veineux est élevé, plus le ventricule est rempli de sang, plus les fibres musculaires cardiaques sont étirées, plus la contractilité cardiaque est plus puissante. On trouve la valeur de VS en soustrayant le volume télésystolique (VTS) du volume télédiastolique (VTD). Le retour veineux (étirement du coeur) est le flux de sang qui revient par les veines au coeur. Il dépend du volume sanguin, de la pompe musculaire et de la pompe respiratoire. Lorsque le retour veineux augmente, le VS augmente, ce qui fait augmenter le DC et donc la PAM augmente aussi., La résistance périphérique (RP) est la contraction des muscles lisses des parois des artérioles (artères avec un petit diamètre) qui exercent une résistance opposée à celle du flux sanguin. Elle varie en fonction de la viscosité du sang, du rayon des vaisseaux sanguins et de la longueur totale des vaisseaux sanguins. Lorsque la longueur des vaisseaux sanguins augmente, il y a plus de résistance au flux sanguin, ce qui augmente la RP et la PAM., Le débit cardiaque (DC) est le volume de sang expulsé par le ventricule gauche du coeur par minute dans la circulation systémique (L/min). Il dépend du volume systolique (VS) et de la fréquence cardiaque (FC) selon l'équation DC = VS x FC. Ainsi, lorsque le VS et/ou la FC augmentent, le DC augmente. La fréquence cardiaque (FC) est le nombre de battements du coeur par minute. Elle dépend du système nerveux sympathique (mise à l'action) et parasympathique (repos/détente) ainsi que de la température.